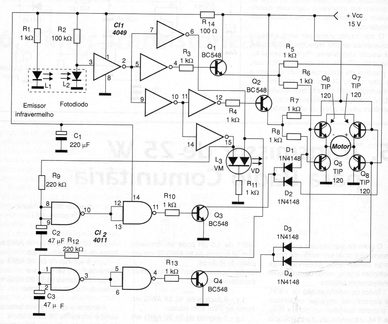
Este circuito, que también se puede adaptar para funcionar como blindaje de microcontrolador, es de la documentación de 2003. La corriente máxima del motor controlado depende de los transistores, y en este caso es del orden de 1,5 A. Otros Darlington del TIP La serie se puede utilizar para controlar corrientes más grandes. Los transistores de puente H deben montarse en disipadores de calor.




