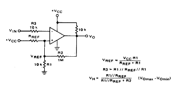
Este circuito se obtuvo en un antiguo manual americano. El circuito es válido para cualquier operacional. Las fórmulas para calcular los componentes se dan junto al diagrama. Esta configuración de inversor no utiliza una fuente simétrica.

Este circuito se obtuvo en un antiguo manual americano. El circuito es válido para cualquier operacional. Las fórmulas para calcular los componentes se dan junto al diagrama. Esta configuración de inversor no utiliza una fuente simétrica.
