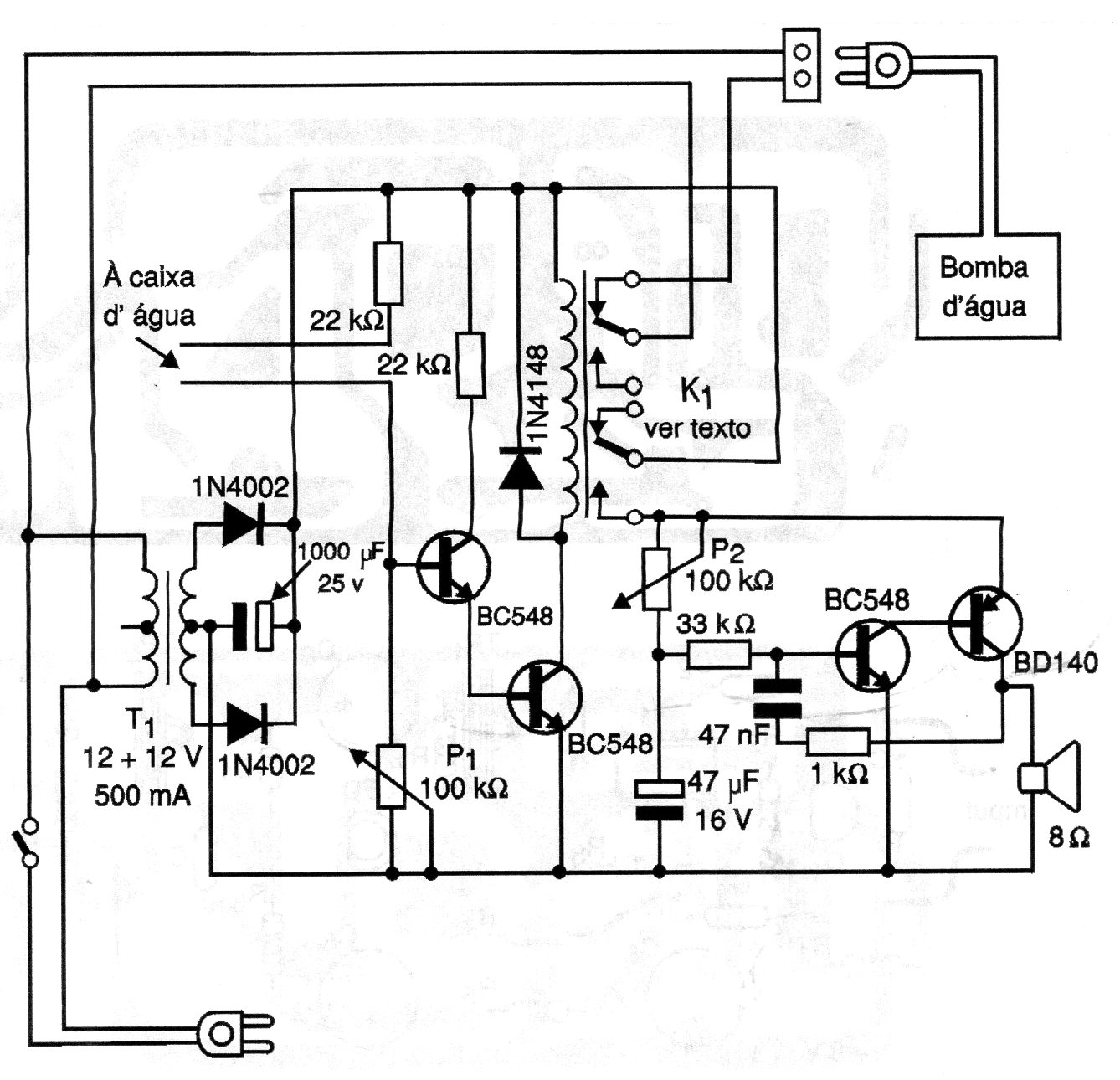
Este circuito desconecta automáticamente una bomba de agua cuando el nivel llega a un punto determinado por los sensores. El circuito es antiguo, pero los componentes usados todavía son actuales, lo que facilita bastante su montaje. Los sensores son hilos desencapados colocados en el nivel de accionamiento. K1 es de 12 V con contactos según la bomba.




