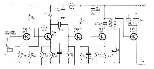
Este circuito, encontrado publicación de 1964, recibe señales ultrasónicas, accionando un relé. Se puede utilizar en control remoto, automatismos o alarmas. Transistores equivalentes modernos se pueden utilizar.

Este circuito, encontrado publicación de 1964, recibe señales ultrasónicas, accionando un relé. Se puede utilizar en control remoto, automatismos o alarmas. Transistores equivalentes modernos se pueden utilizar.
