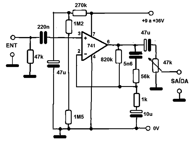
Este circuito en su versión original fue encontrado en una publicación Inglés en 1975. Es un preamplificador con una red de realimentación que refuerza los graves. En la versión actual, podemos recomendar los cambios que van desde los valores de los componentes que se han cambiado a la estandarización actual a la recomendación de la tensión de alimentación. La salida del potenciómetro puede ser 22k que es el valor comercial actual para este tipo de componente. En el original se recomendó una olla de 25k, por ejemplo. La fuente no tiene por qué ser simétrica, sino que debe tener una excelente filtración. También se puede utilizar la batería, ya que el consumo es bajo. Del mismo modo se puede utilizar el amplificador operacional equivalente.




