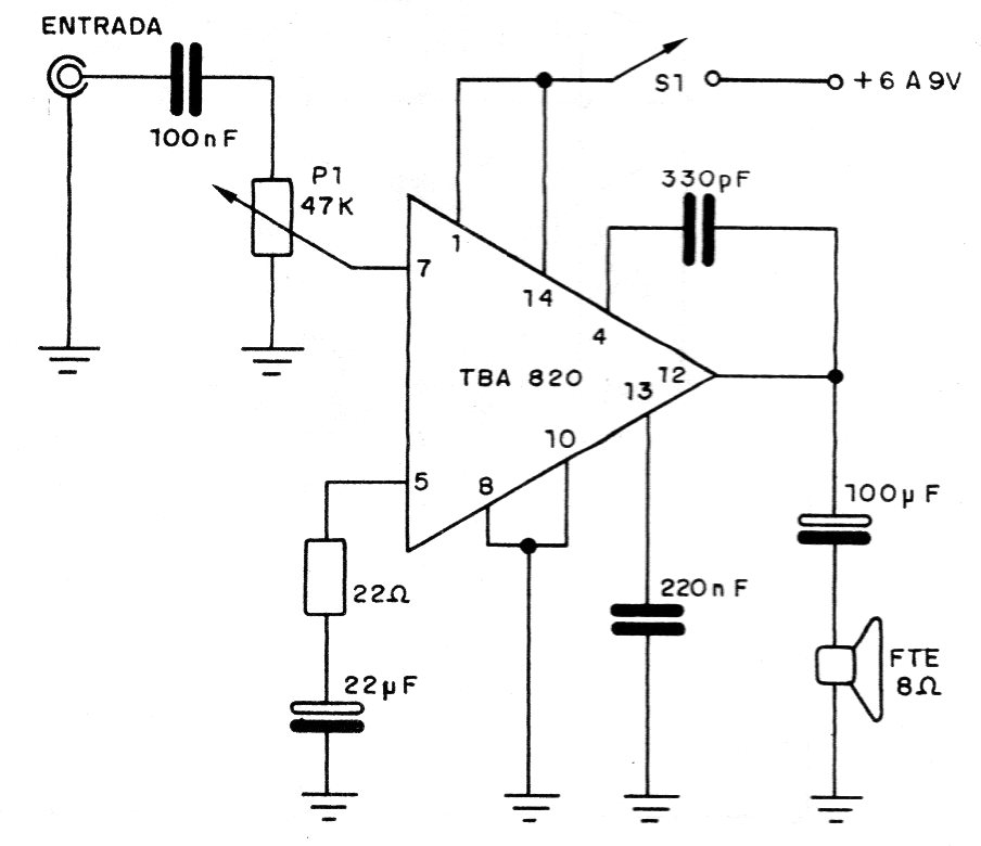
Este pequeño amplificador seguidor de señales utiliza un integrado que ya no es muy común en nuestros días. Alimentado por tensiones de 6 a 9 V proporciona algunos cientos de miliwatts lo que puede ser útil en la elaboración de un amplificador de prueba o seguidor de señales. Un diodo se puede añadir en la entrada para seguir señales de RF.




