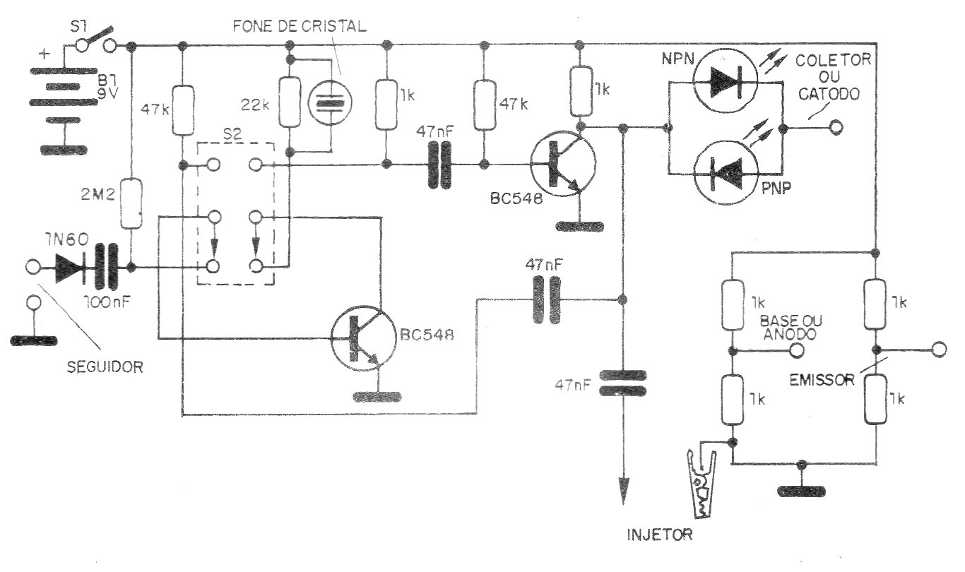
Este circuito fue encontrado en una documentación de 1992, pero utiliza componentes aún comunes en el mercado. El circuito combina en un solo circuito un inyector de señales y un seguidor de señales siendo alimentado por pilas comunes. La escucha para el seguidor se hace en auricular.




