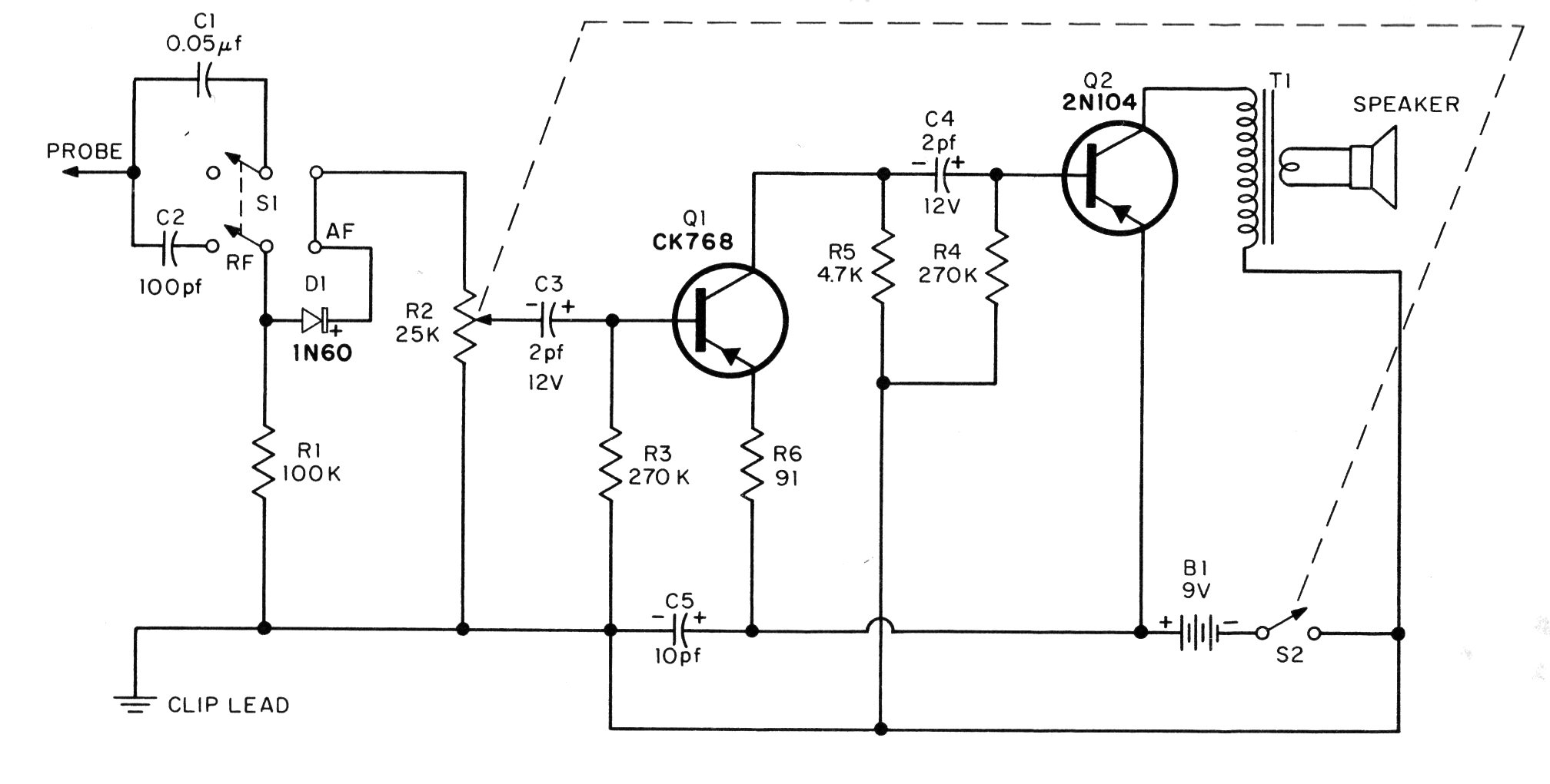
Encontrado en una documentación de 1964, este circuito está indicado para aplicaciones en radio y TV (analógica antigua). Los transistores pueden ser los BC558 y el transformador es del tipo de salida para radios transistorizados. La alimentación se puede realizar mediante pilas.




