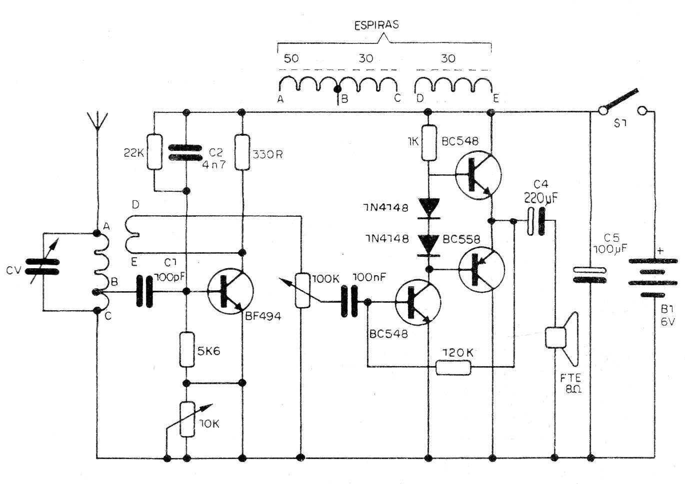
Este circuito es de una documentación de 1986. Utiliza transistores comunes y la bobina hecha con hilo 26 o 28 en un bastón de ferrita tiene las espiras indicadas en el propio diagrama. El sentido de las bobinas es importante y las inversiones impiden el funcionamiento del circuito. El volumen es bueno y la antena puede ser un pedazo de hilo de 2 a 10 metros de largo.




