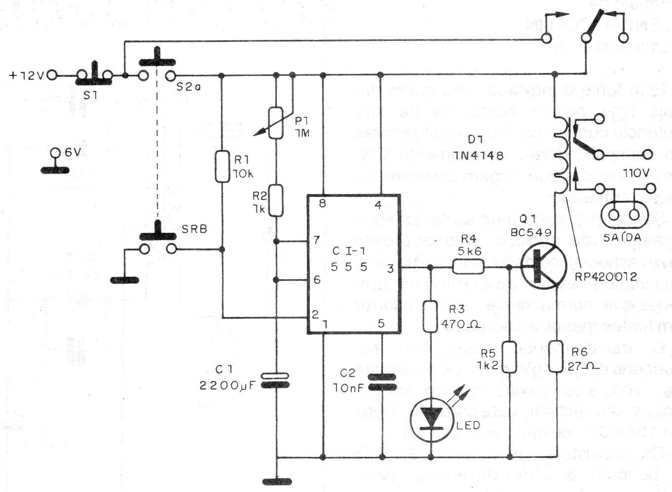
Esta es otra de las configuraciones posibles para un temporizador de hasta más de media hora usando el 555. El valor de C1 determina el rango de tiempos, siendo el indicado para poco más de media hora. El relé puede ser de 6 V o 12V según la tensión que se desea para la alimentación.




