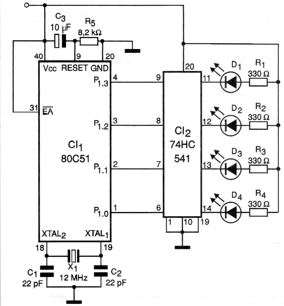
Este circuito de 2000, hace que los LED parpadean secuencialmente desde la programación en un microcontrolador 80C51. El circuito tiene un TTL adicional y debe ser alimentado por 5 V. El programa está dado a continuación.
Con sólo un transistor (PNP o NPN) usted puede hacer un teléfono de juguete con buen rendimiento gracias...
En la figura 1 tenemos un oscilador controlado a cristal que puede generar señales en el rango de...
Este circuito se destina al control de cargas de corriente continua en el rango del 0 a 15 V con...