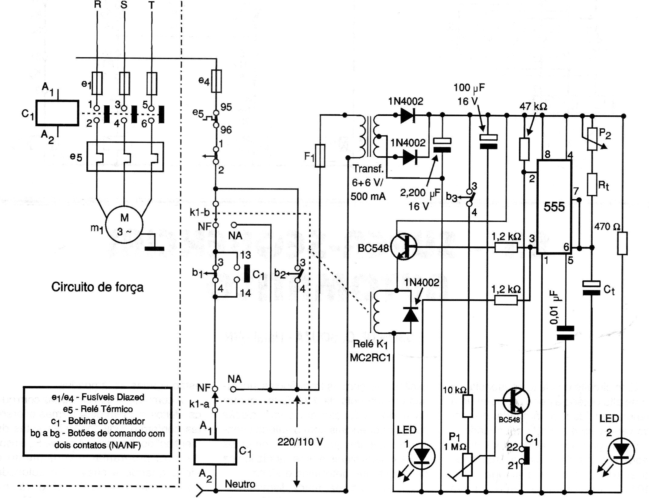
El circuito se basa en el 555 con los tiempos ajustados en P2 que puede tener valores entre 470 y 2M2 mientras que C1, que también determina los tiempos, puede tener valores entre 47 uF y 2 200 uF. El circuito incluye la fuente y el relé es de 6 V.
Con sólo un transistor (PNP o NPN) usted puede hacer un teléfono de juguete con buen rendimiento gracias...
En la figura 1 tenemos un oscilador controlado a cristal que puede generar señales en el rango de...
Este circuito se destina al control de cargas de corriente continua en el rango del 0 a 15 V con...