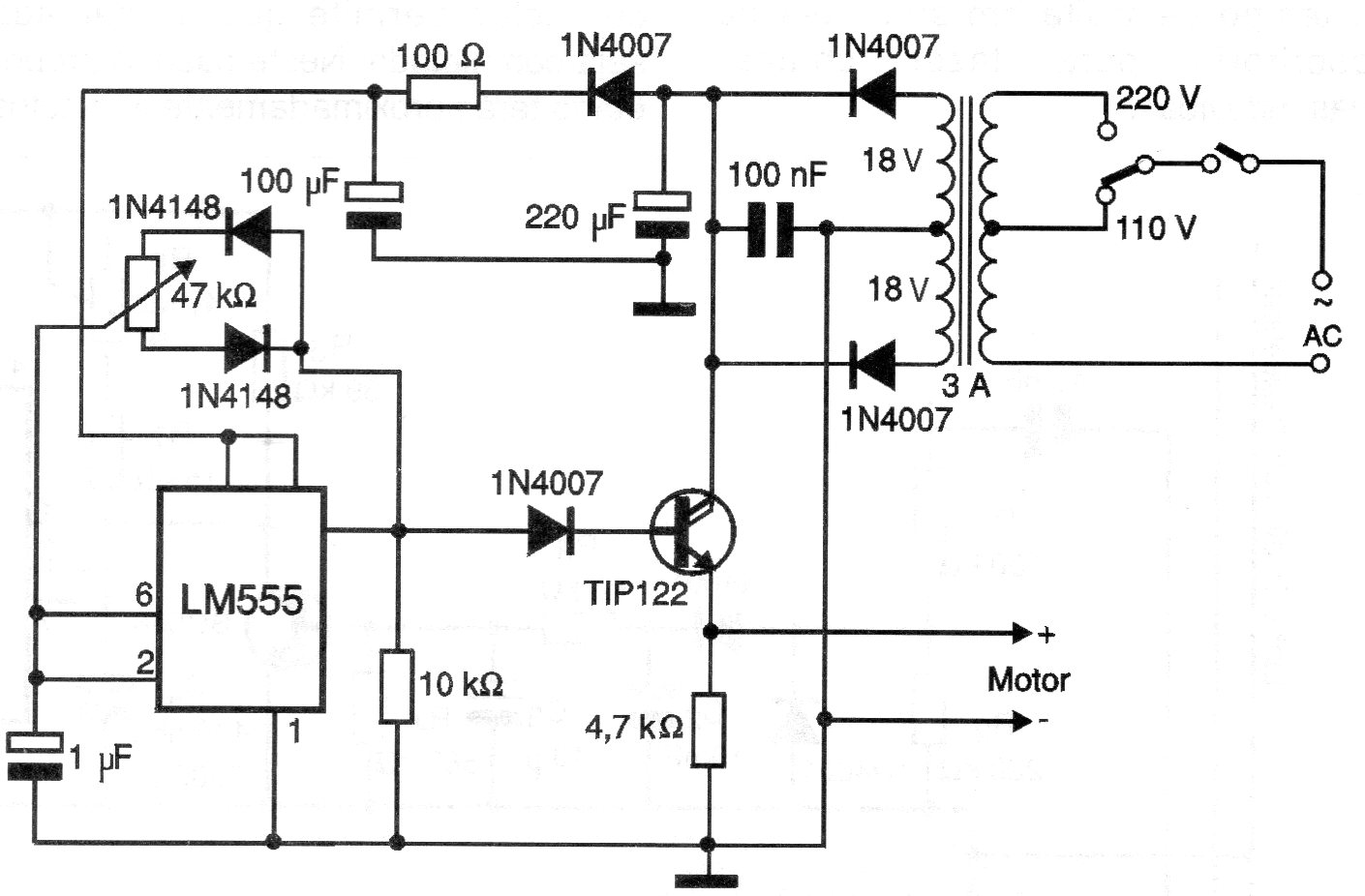
Este es uno de los muchos circuitos posibles de control PWM para un motor de corriente continua hasta unos 2 A. El circuito es de una documentación de 2000 siendo indicado para taladros tipo Dremel. El transistor de potencia debe montarse en un disipador de calor y el transformador tiene 18 + 18 V con 3 A.




