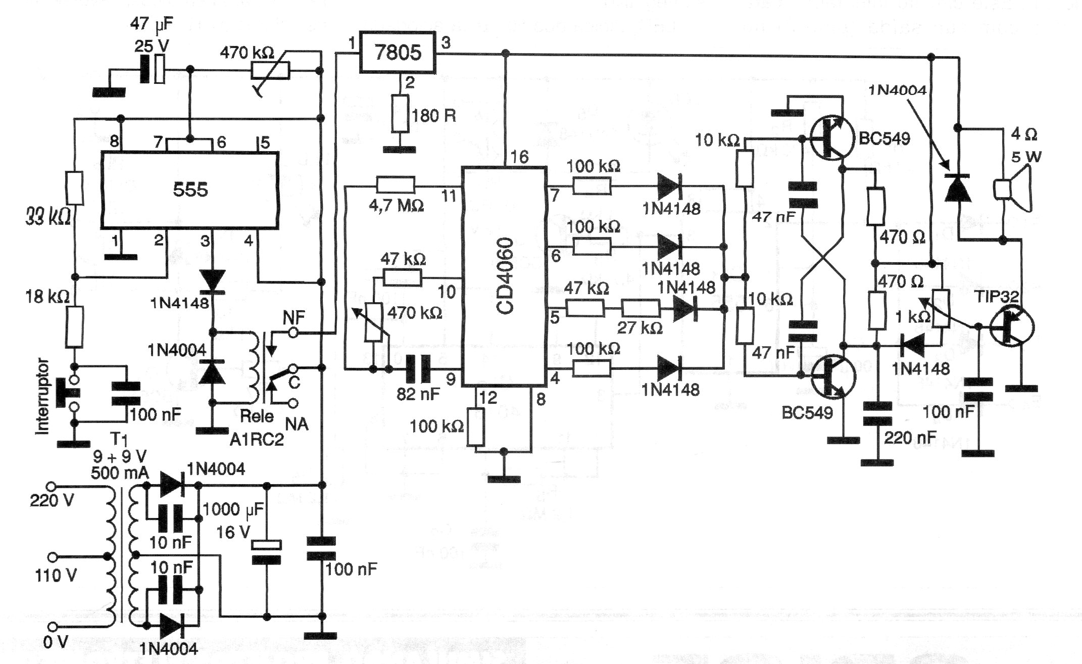
Este circuito fue encontrado en una documentación de 2000. El circuito genera una secuencia de notas programadas por las salidas del 4060 y con velocidad ajustada en dos trimpots. El circuito incluye la fuente de alimentación y un paso amplificador que alimenta un pequeño altavoz. El tiempo de timbre se ajusta en el trimpot junto al 555.




