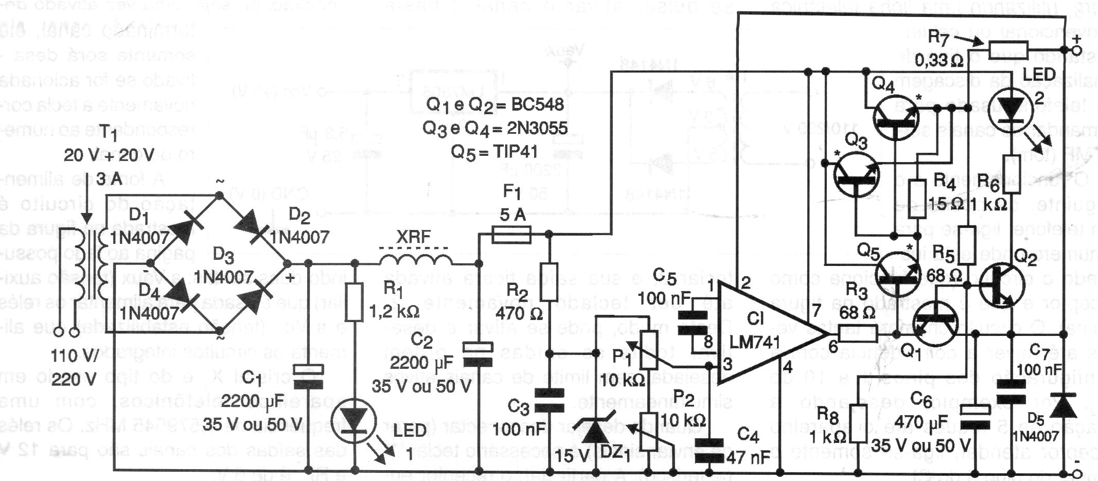
Encontramos este circuito en una publicación de 2000. Los transistores de potencia deben montarse en disipadores de calor. A pesar de los indicados 1N4007 en el circuito original, recomendamos el uso de los 1N5404 o 1N5407 para mayor corriente.
Con sólo un transistor (PNP o NPN) usted puede hacer un teléfono de juguete con buen rendimiento gracias...
En la figura 1 tenemos un oscilador controlado a cristal que puede generar señales en el rango de...
Este circuito se destina al control de cargas de corriente continua en el rango del 0 a 15 V con...