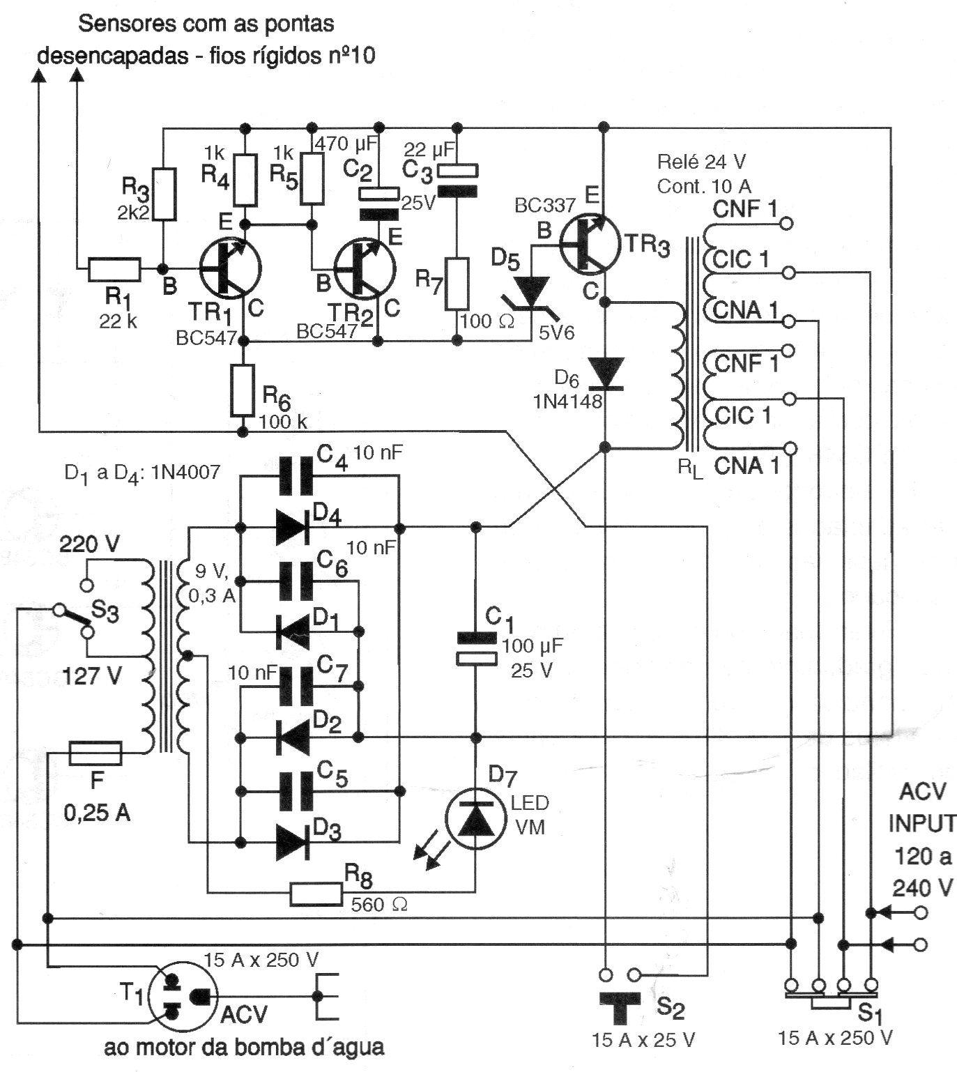
En este circuito de 2002, tenemos el accionamiento cuando el depósito está vacío y apagado cuando está lleno. Los sensores son hilos rígidos con las puntas desencapadas. El circuito utiliza un relé de contactos reversibles con corriente de la bomba.
Este circuito se encontró en una documentación de Radio Shack de 1977. El circuito se sintoniza a 1,4 kHz,...
El circuito presentado en la figura es sugerido por la TE Sensor Solutions que fabrica el FS20,...
De un antiguo manual de transistores unijuntura este oscilador genera diferentes tonos cuando se...