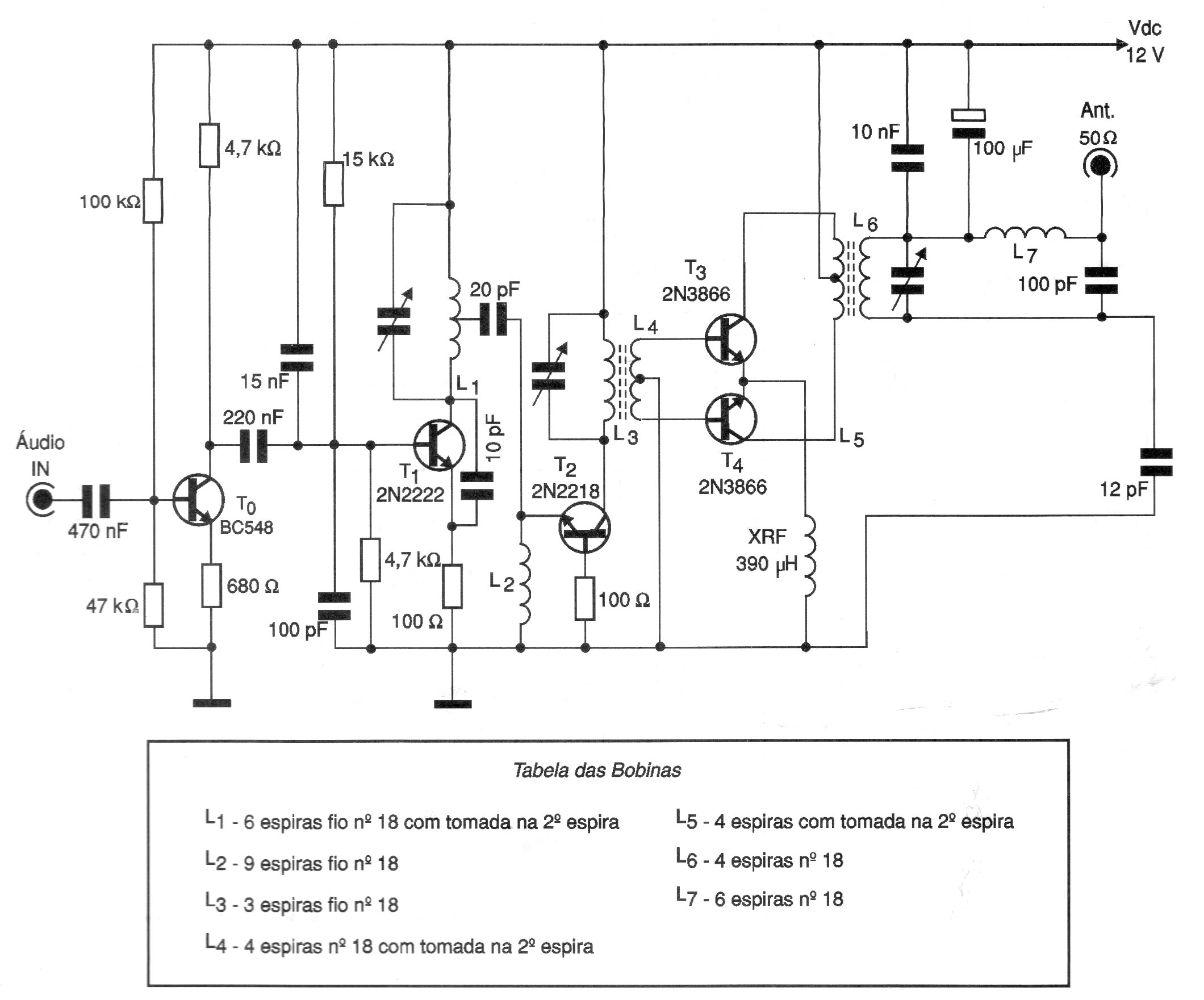
Este potente transmisor de FM se ha encontrado en una documentación de 2002. Los transistores de salida deben estar dotados de disipadores de calor y la fuente con al menos 1 A debe tener un excelente filtrado para que no se produzcan ruidos en la transmisión. La tabla junto al diagrama proporciona información para las bobinas que deben tener 1 cm de diámetro sin núcleo.




