Con este circuito podemos accionar, a partir de una llamada telefónica, una cigarra o campana de alta potencia. Se trata de un sistema ideal para locales de ruido intenso como talleres, fábricas o aún cuando las personas se alejan del aparato telefónico no oyendo el timbre al nivel normal de un aparato convencional. También podemos utilizar este repetidor para accionar una lámpara de advertencia, llamando la atención de personas que tienen deficiencia auditiva.
La idea básica es simple: un sistema electrónico selecciona los 68 V de los pulsos de llamada que pasan al disparo de un triac el cual a su vez puede accionar cargas de alta potencia.
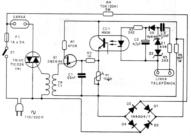
De esta forma, cuando tenemos los pulsos de llamada que activan el timbre del teléfono, al mismo tiempo se activa el triac que activa una carga de mayor potencia sonora como, por ejemplo. una cigarra o un timbre para la red de 110 V o 220 V.
El uso de un acoplador óptico en la interfaz de la línea telefónica con el circuito de potencia hace el sistema seguro, además de haber un segundo aislamiento proporcionado por un transformador de pulsos.
La conexión del sistema a la línea es extremadamente simple, aunque en algunos casos existen restricciones que requieren consulta a la concesionaria local.
Todos los componentes utilizados en el proyecto son de bajo costo.
COMO FUNCIONA
Para activar el circuito con la corriente pulsante de 68 V de la llamada usamos un filtro de paso alto que bloquea la corriente continua de la alimentación normal de 48 V del sistema de auriculares.
La señal pasa por R5 y C3 y, después de la rectificación por D5 y filtrado por C2, activa el LED de un acoplador óptico.
Los diodos Zener Z1 y Z2 funcionan como un sistema de protección contra transitorios que pueden ocurrir en la línea y que podrían causar daño al LED del acoplador óptico.
Con el LED encendido solamente en la llamada, el foto-transistor en el interior del acoplador óptico conduce dando paso a los semiciclos de la alimentación pulsante obtenida de un puente de 4 diodos, los cuales cargan C1 y provocan el disparo del transistor unijunción al inicio de los semiciclos de la alimentación .
El potenciómetro (o trimpot) P1 permite ajustar el punto de disparo de modo que no tengamos ninguna tensión en la carga en ausencia de señal y máxima corriente con la llamada.
El pulso del disparo del transistor unijuntura dispara el triac a través de un transformador de pulsos TP 1:1 garantizado así el máximo rendimiento para el circuito.
En serie con el triac está la carga alimentada que puede ser una cigarra o un timbre.
Como se trata de carga inductiva puede ser necesario filtrar los picos de conmutación con una red RC como muestra la figura 1.

El capacitor es de poliéster para 600 V y el resistor de 1/2 W.
MONTAJE
En la figura 2 damos el diagrama completo del aparato.

La placa de circuito impreso para este montaje se muestra en la figura 3.

Observe que las conexiones de alta corriente en el triac no se hacen en la placa, pero con hilos más gruesos. Esto será importante si la corriente de carga accionada es mayor que 1 A.
El triac debe estar dotado de un pequeño radiador de calor, y R4 debe montarse un poco lejos de la placa, ya que tiende a calentar un poco.
Este resistor debe ser de alambre con al menos 5 W de potencia.
Para la mayoría de las aplicaciones el triac TIC226 sirve, pues tiene corriente de 8 A.
Su tensión debe ser de 200 V si la red es de 110 V y de 400 V si la red es de 220 V.
El transformador de pulsos TP 1: 1 es de Thornton: si hay dificultad de obtención en el comercio de su localidad puede ser construido en casa.
Enrolle 50 vueltas de alambre 32 AWG en un bastón de ferrita de 1 cm de diámetro y 5 cm de longitud y luego 50 espiras del mismo hilo sobre la primera bobina.
Si el circuito no se dispara después del montaje, invierte las conexiones de uno de los devanados.
Los diodos son todos comunes: los del puente rectificador pueden ser sustituidos por equivalentes y los zener son de 6,8 V con 400 mW.
El transistor unijunción no debe ser sustituido por equivalentes y el fusible depende de la intensidad de la corriente del sistema accionado.
El electrolítico es para 12 V y tanto C1 como C2 pueden ser de poliéster como cerámicos con tensión de trabajo a partir de 25 V.
R1 y R2 son de 1/8 W mientras que R6 debe ser de 1 W.
PRUEBA Y USO
Sólo tienes que conectar el circuito a la línea telefónica en paralelo con el aparato existente.
Existen tomas de acoplamiento paralelo que se pueden adquirir en casas especializadas que evitan el aglomerado de hilos en el mismo terminal y facilitan la retirada del aparato repetidor en caso de necesidad (los fines de semana, por ejemplo).
Con la conexión de la cigarra o el timbre y la conexión a la red, debe haber el toque simultáneo en cualquier llamada.
Llame a un amigo y pídale que le conecte para facilitar la prueba del aparato.
CI-1- 4N26 - acoplador óptico
Triac - TIC226 - ver el texto
Q1 - 2N2646 - transistores unijunción
D1 a D4 - 1N4004 o 14007 - diodos de silicio 7
D5 - 1N4148 - diodo de uso general
Z1, Z2 - 6V8 x 400 mW - diodos zener
TP - transformador de pulsos 1: 1
F1 - 1 a 5 A - fusible - ver texto
P1 - 100 k ohms - trimpot o pote
C1 - 22 nF - capacitor de cerámica o de poliéster
C2 - 4,7 uF x 12 V - capacitor electrolítico
C3 - 470 nF - capacitor de poliéster o cerámico
R1 - 470 ohms - resistor (amarillo, violeta, marrón)
R2 - 1 k ohms x 1/8 W - resistor (marrón, negro, rojo)
R3 - 2,2 k ohms x 1/8 W – resistor (rojo, rojo, rojo)
R4 - 10 k ohms x 5 W (110 V) o 22 k ohms x 5 W (220 V) - resistor de hilo
R5 - 3,3 k ohms x 1/8 W - resistor (naranja, naranja, rojo)
R6 - 4,7 k ohms x 1 W - resistor (amarillo, violeta, rojo)
S1 - interruptor simple
X1 - cigarra o sirena para la red local
Varios: caja para montaje, cable de alimentación, placa de circuito impreso, radiador de calor para el triac, hilos, soldadura, etc.



