¡Un diseño antiguo, pero siempre recordado! Es así que podemos definir este circuito creado por IBRAPE (de Brasil) en forma de kit en los años 70, pero que por sus características y por los componentes usados es hasta hoy actualísimo, consistente en una solución inmediata para innumerables proyectos en los que se necesita un preescolar -amplificador de uso general. Atendiendo a las peticiones republicamos este interesante circuito.
IBRAPE, del grupo Philips, en los años 70 lanzó un kit de un preamplificador de uso general que hasta hoy tiene una configuración actual y un desempeño que nada deja a desear en relación a los equivalentes integrados de tecnologías más avanzadas.
En el caso de que se produzca un cambio en la calidad del producto, se debe tener en cuenta que, para un amplificador de potencia.
Con el nombre de M-204, el kit contenía básicamente los componentes para un preamplificador con ecualización RIAA para operación con cápsulas de reticencia variable.
Sin embargo, con el cambio de algunos componentes él también podía ser usado con cabezas grabadoras, micrófonos magnéticos, micrófonos de cristal, aux. (radio AM, FM, etc.), grabadora de alto nivel y grabadora de bajo nivel.
La salida del circuito permite asociarla a cualquier amplificador con una sensibilidad de entrada de 200 a 300 mV y una impedancia de entrada de 100 k ohms.
CARACTERÍSTICAS
Tensión de alimentación: 9 a 19 Vc.c.
Corriente consumida: 0,8 a 1,3 mA
Ganancia (1 kHz, 250 mV): 35 dB
Sensibilidad (1 kHz), 250 mV): 4,3 mV
Impedancia de entrada: 47 k ohms
Tensión máxima de entrada: 30 a 60 mV
Tensión nominal de salida: 250 mV
Tensión máxima de salida: 2 a 3 V
Impedancia de carga: 100 k ohmios
Relación señal / ruido: mayor que 80 dB
Distorsión (1 kHz, 250 mV): menor que 0,05%
COMO FUNCIONA
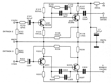
Cada uno de los canales del preamplificador se compone de dos etapas transistorizadas con acoplamiento directo.
La polarización del primero se realiza por medio de R106 (o R206) que garantiza la estabilización al sistema
La realimentación es hecha por R105, C103, C102 (R205 C203 y C502) entre el colector del segundo transistor y el emisor del primero, para realizar la ecualización.
Dependiendo de la fuente de señal, estos componentes deben ser alterados, como explicamos en el transcurso del artículo.
La impedancia de entrada del primer transistor es del orden de 300 k ohmios en 1 kHz, pero con el uso de las resistencias R101 y R201 esta impedancia cae a 47 k ohmios, más apropiada para las aplicaciones indicadas.
Como el circuito opera con señales de bajo nivel de tensión, la tensión de alimentación no es crítica, lo que permite su funcionamiento con valores entre 9 y 19 V sin cambios de componentes.
MONTAJE
Comenzamos por dar, en la figura 1, el diagrama completo del aparato para dos canales.

La disposición de los componentes en una placa de circuito impreso se muestra en la figura 2.

Observe que para Q101 e Q201 utilizamos transistores de bajo nivel de ruido, mientras que para Q102 y Q202 tenemos transistores de uso general.
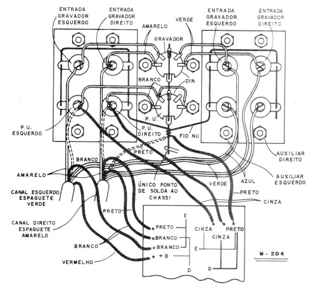
En la figura 3 tenemos el modo de hacer las conexiones de entrada para un amplificador que utilice este equipo, con las tomas apropiadas.

Para las diferentes fuentes de señal tenemos en la tabla I los valores de los componentes que deben ser alterados.
PRUEBA Y USO
Hecha la instalación junto al amplificador, observándose los blindajes de los hilos, basta inyectar en la entrada una señal compatible con las características del circuito.
La reproducción debe ser clara y sin distorsiones. Los roncos sin signo indican problemas de filtrado o blindaje.
Semiconductores:
Q101, Q201 - BC549 - transistores NPN del bajo ruido
Q102, Q202 - BC548 - transistores NPN de uso general
Resistores (1/8 W, 5 %):
R101, R201 - 56 k ohms
R102, R202 - 2,7 k ohms
R103, R203 - 220 k ohms
R104, R204 - 680 ohms
R105, R205 - 56 k ohms
R106, R206 - 330 k ohms
R107, R207 - 12 k ohms
R108, R208 - 1,5 k ohms
R1 - 220 ohms
Capacitores
C101, C201 - 2,2 uF - electrolítico para 25 V
C102, C202 - 1,8 nF - cerámico o poliéster
C103, C203 - 4,7 nF - cerámico o poliéster
C104, C204 - 100 nF - cerámico o poliéster
C105 - 47pF - electrolítico de 25 V
Varios:
Placa de circuito impreso, hilos, soldadura, etc.



