Este montaje está destinado a discotecas, salas de espectáculos y conjuntos musicales. Tocando en un teclado controlamos un logo de luces de colores, creando efectos junto con una canción. El circuito utiliza triacs de alta potencia que pueden controlar cada uno, hasta 800 W de lámparas en la red de 110 V y el doble en la red de 220 V.
El aparato que describimos permite encender y apagar rápidamente, por el simple toque de los dedos en sensores similares a un teclado, lámparas de alta potencia, creando así efectos especiales de luz.
Con el uso de lámparas de colores diferentes, su combinación puede resultar en nuevos colores, y un operador entrenado puede acompañar la música o incluso crear efectos para espectáculos teatrales.
Nota. El circuito sólo funciona con lámparas incandescentes.
El aparato es totalmente seguro gracias al empleo de opto-disparadores que aíslan completamente el teclado (y el operador) del alto voltaje de la red de energía que alimenta las lámparas.
La velocidad de respuesta tanto del circuito de disparo de los sensores como de los opto-acopladores garantiza al operador que el efecto digitalizado será inmediatamente correspondido.
Otra característica importante a ser resaltada es que en el uso de claves comunes para la conmutación, además del desgaste de los contactos, que reduce la eficiencia y durabilidad del sistema, tenemos la producción de transitorios que normalmente interfieren en equipos electrónicos cercanos.
Con la conmutación de las cargas por medio de triacs y acopladores ópticos, que son dispositivos de estado sólido, la conmutación no produce transitorios, evitando así la producción de ruidos.
Características
Tensión de alimentación: 110 o 220 V c.a.
Corriente máxima controlada: 4 x 8 A
Tensión del sector de control: 12 V (aprox.)
Aislamiento de la carga para el control: 7 500 V (tip)
COMO FUNCIONA
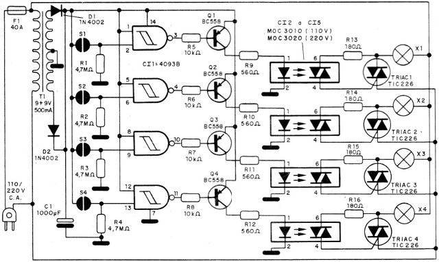
Un circuito integrado tipo 4093B, formado por 4 puertas disparadores, tiene sensores de tacto conectados en su entrada y el LED del apto-disparador en la salida.
El integrado está polarizado de modo que sus puertas funcionan como sensibles inversores controlados por la resistencia de la piel.
Con las llaves de toque desactivadas, predomina la resistencia a tierra (nivel bajo), y la salida se mantiene en el nivel alto polarizando inversamente los transistores PNP.
En estas condiciones a los LED de los opto-disparadores están apagados y el opto-diac no dispara los triacs. Las lámparas permanecen apagadas.
Cuando tocamos en un determinado sensor, la entrada del inversor correspondiente va al nivel alto, de modo que la salida conmuta, pasando al nivel bajo y saturando con ello el transistor.
El transistor activa entonces el LED del opto-disparador, que, a su vez, dispara el triac encendiendo la lámpara correspondiente.
En este tipo de operación, además de la respuesta muy rápida, las lámparas permanecen encendidas solamente mientras dure el contacto de los dedos con los sensores.
Como los opto-disparadores controlan los triacs vía haz de luz infrarroja, existe un aislamiento total del circuito de potencia en relación al circuito de control.
Los triacs son indicados para 8 A, y poseen una sensibilidad que permite su disparo con al menos 15 mA.
Los triacs más "duros" de disparar no se deben utilizar en este circuito.
La fuente de alimentación para el sector de disparo debe utilizar un transformador de buena calidad, con aislamiento perfecto entre los devanados.
Es muy importante verificar esto antes de hacer el montaje, con una prueba de multímetro, como muestra la figura 1.

MONTAJE
El diagrama completo del aparato se muestra en la figura 2.

Tenemos en este circuito básico 4 canales de control para lámparas que pueden ser amarillas, rojas, verdes y azules, pero otros módulos pueden ser conectados en paralelo.
En la figura 3 tenemos la disposición de los componentes principales en una placa de circuito impreso.

El teclado se puede hacer con una placa de circuito impreso, se dibujan las líneas de contacto donde debemos tocar para el disparo.
Los circuitos integrados (CI1 y opto-disparadores) deben montarse en sockets DlL, y los triacs deben montarse en buenos radiadores de calor.
Debido a la intensidad de las corrientes controladas, los hilos de los triacs deben ser muy gruesos.
Los opto-disparadores deben ser del tipo MOC301 O si la red de energía es de 110 V. Para 220 V debemos usar el MOC3020.
El transformador debe ser de buena calidad, con aislamiento perfecto entre los devanados y secundario de 9 + 9 V con al menos 500 mA,
El fusible depende de la cantidad de lámparas controladas. Las lámparas deben ser obligatoriamente del tipo incandescente, con una potencia total por canal que no supere la capacidad de control del triac.
PRUEBA Y USO
Para comprobar el funcionamiento, conecte la unidad a la red con una lámpara de al menos 25 W en cada canal. Toque los sensores y verifique el accionamiento de cada una.
Si el accionamiento es difícil, requiriendo mucha presión de los dedos, aumente el valor de los resistores de 4,7 M ohmios a 10 M ohmios.
Si hay accionamiento errático, compruebe la conexión de los sensores al circuito, acortando los cables o incluso blindándolos.
Comprobado el funcionamiento, es sólo hacer la instalación definitiva, observando los espesores y aislamiento de los hilos de conexión a las lámparas.
Semiconductores:
Cl1 - 40938 - circuito integrado CMOS
CI2 a CI5 - MOC3010 (110 V) o MOC3020 (220 V) - opto-disparadores
Q1 a Q4 - 50558 - transistores PNP de uso general
Triac a Triac4 - TlC226B (110 V) o TlC226D (220 V) - Triacs de 8 A.
D1, D2 - 1N4002 - diodos rectificadores de silicio.
Resistores: (1/8 W, 5%):
R1 a R4 - 4,7 M ohms
R5 a R8 - 10 k ohms
R9 a R12 - 560 ohms
R13 a R15 - 180 ohms
Capacitor electrolítico de 25 V:
C1 - 1 000 uF
Varios:
T1 - Transformador con primario de acuerdo con la red local y secundaria
de 9 + 9 V x 500 mA
S1 a S4 - sensores de toque - ver texto
F1 - Fusible de 40 A
X1 a X4 - Lámparas incandescentes de colores - ver texto
Placa de circuito impreso, caja para montaje, cable de alimentación, soporte para fusible, sockets para los circuitos integrados, radiadores de calor para los triacs. hilos, soldadura, etc.



