Un módulo que reconoce tonos de frecuencias en el rango de 100 Hz a 100 KHz puede tener muchas utilidades En sistemas de control remoto, alarmas, automatismos etc..En este artículo describimos el montaje de un módulo simple que usa sólo un integrado, tiene excelente selectividad y bajo el consumo.
Hay muchas aplicaciones interesantes para un circuito que reconoce una señal de determinada frecuencia como, por ejemplo:
En sistemas de control remoto podemos usar un filtro para cada canal, bastando entonces modular el transmisor con la frecuencia correspondiente.
En automatismos podemos emitir comandos por medio de tonos que fácilmente actuaría solamente sobre un determinado circuito;
En alarmas, el uso de un tono en barreras infrarrojas o modulando ultrasonidos dificulta la violación de un intruso.
El módulo que describimos en este artículo es simple, compacto y tiene excelente selectividad, pudiendo ser ajustado para reconocer tonos en el rango de 100 Hz a 100 kHz.
En la salida tenemos el accionamiento de un relé, lo que permite el control directo de alta potencia, además de la monitorización por medio de un LED.
La alimentación del circuito es de sólo 6 V, lo que permite su fácil utilización en modelos rádiocontrolados y en otros equipos alimentados por pilas.
Características:
Tensión de alimentación: 6 V
Consumo en reposo: 10 mA (tip.)
Consumo máximo: 100 mA (relé accionado)
Rango de frecuencias: 100 Hz a 100 kHz
Tipo de decodificación: PLL
Controles: 2 (sensibilidad y frecuencia)
COMO FUNCIONA
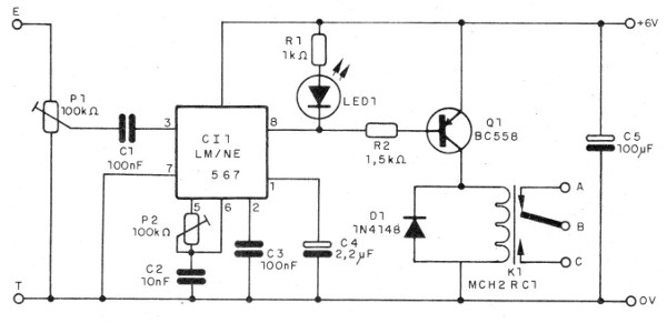
El circuito se basa en un filtro PLL con el NE / LM 567, cuyo funcionamiento completo deberá oportunamente encontrarse en este sitio.
En la figura 1 tenemos el diagrama completo del módulo decodificador.

La señal de audio en el rango indicado, con una intensidad de 20 a 200 mV, se aplica a la entrada de un trimpot que permite controlar su sensibilidad.
El trimpot P2, en conjunto con C2, determina la frecuencia que el circuito integrado PLL va a reconocer. El ajuste se puede hacer en una amplia gama de valores, lo que facilita enormemente el uso del módulo.
Cuando el circuito integrado tiene a su entrada una frecuencia que no reconoce, su salida (en el pin 8) se mantiene en el nivel alto, con lo que el LED permanece apagado.
En estas condiciones el transistor Q1 se polariza en el corte y nada sucede con el relé, que se mantiene desenergizado.
Cuando el PLL reconoce la señal como ese para el que está sintonizado, su salida va inmediatamente al nivel bajo, y con ello el LED se enciende.
En el mismo instante el transistor Q1 es llevado a la saturación, energizando el relé, que cierra sus contactos.
Tan pronto como la señal de entrada desaparezca o cambie de frecuencia, dejando el circuito de reconocerlo, el relé es desenergizado.
MONTAJE
En la figura 2 damos una sugerencia de placa de circuito impreso para un módulo decodificador de tono.

Sin embargo, para un sistema de control remoto multicanal, por ejemplo, se pueden montar diversos módulos y conectarlos en paralelo. Esta placa proporciona un relé del tipo con base DIL, que tiene un pinado compatible con los circuitos integrados en envoltorio DIL de 16 pines.
Sin embargo, utilizando un relé de mayor potencia, se debe cambiar el diseño del módulo.
El circuito no debe ser alimentado con tensión mayor que 10 V. El LED es opcional, y puede ser rojo común.
Para la entrada de señal se puede utilizar un par de terminales o un jack (E y T).
PRUEBA Y USO
Para probar el aparato el lector puede montar un oscilador de prueba como, por ejemplo, el de la figura 3.

El trimpot o el potenciómetro ajusta la frecuencia.
Conecte este oscilador a la entrada del decodificador y ajuste lentamente P2 hasta que la señal sea reconocida. P1 debe estar en una posición media.
Reduzca la sensibilidad del módulo hasta llegar al umbral del reconocimiento y busque en el ajuste de P2, nuevos puntos en que la señal pueda ser reconocida, pues es posible que la señal sintonizada sea una armónica.
Si no se encuentra ninguna otra señal, vuelva al ajuste original. Con esto el aparato estará listo para su uso.
Una sugerencia interesante de uso para el reconocedor es una alarma en la que la interrupción del eslabón de transmisión de señal provoca la apertura del relé, con la alimentación de una carga externa, como muestra la figura 4.

En este caso, los contactos usados son los NF Para usar 'los contactos normalmente abiertos, basta con invertir de posición el relé y diodo con Q1 sustituido por un NPN equivalente, conforme el circuito mostrado en la figura 5.

Este circuito actúa "al contrario", cerrando el relé cuando la señal de entrada deja de ser reconocida.
Semiconductores:
Cl1 - LM567 o NE567 circuito integrado PLL
Q1 - BC558 - transistores PNP de uso general
LED1 - LED rojo común
D1 - 1N4148 o equivalente - diodo de silicio
Resistores:
R1 - 1 K ohms
R2 - 1,5 K ohms
P1, P2 - trimpot de 100 k ohms
Capacitores:
C1 - 100 nF - cerámico o poliéster
C2 - 10 nF - cerámico o poliéster
C3, C4 - 2,2 uF - electrolíticos de 12 V
C5 - 100 p.F - electrolítico de 12 V
Varios:
K1 - Relé de 6 V o equivalente
Placa de circuito impreso, zócalo para el relé y circuito integrado, hilos,
Soldadura, etc.



