La implementación de controles PWM de motores puede simplificarse con el uso de los circuitos integrados DRV8412/22/32 de Texas Instruments (www.ti.com). En este artículo enfocamos algunas características de estos circuitos con ejemplos prácticos. Una literatura más completa se puede obtener en el datasheet del componente disponible en el sitio de la empresa.
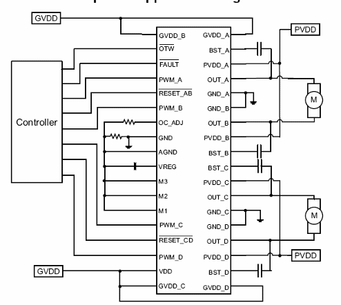
Estos circuitos contienen todos los elementos necesarios para el control PWM de motores a partir de señales de microcontroladores, como los MSP430 de Texas, ofreciendo así la posibilidad de aplicaciones compactas e inteligentes, En la figura 1 tenemos el circuito básico de aplicación de estos componentes.

Como podemos ver estos componentes consisten en controles dobles que pueden ser utilizados en motores DC con escobillas o en motores de paso. También se pueden utilizar en motores sincronizados de tres fases con imanes permanentes y en actuadores y bombas. Los instrumentos de precisión y aplicaciones robóticas también se benefician de las características de estos componentes.
Las diferencias de los tres tipos están en las características. Así, el DRV8412 es del tipo power pad down proporcionando 2 x 3 A de salida continua o 2 x 6 A de pico. El DRV8422 es del tipo power pad y proporciona 2 x 5 A de salida o 2 x 9 A de pico. F
inicialmente el DRV8432 es del tipo power pad con 2 x 7 A de salida continua o 2 x 12 A de pico. La frecuencia de operación PWM va hasta 500 kHz. No es necesario utilizar snubber o diodo Shottky externamente.
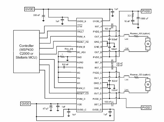
En la figura 2 tenemos un primer circuito de aplicación en el que el componente se utiliza para controlar dos motores por separado a partir de un microcontrolador MSP430.

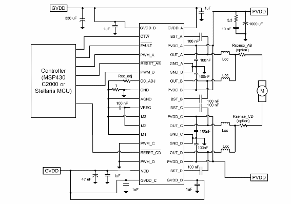
En la figura 3 tenemos un segundo circuito en el que los pasos se conectan en paralelo para obtener mayor capacidad de corriente en el control de un solo motor. En este circuito también el control se realiza a partir de un microcontrolador MSP430.




