Recibimos diariamente información sobre el lanzamiento de muchos componentes electrónicos de todo tipo. Son circuitos integrados, componentes pasivos, componentes de optoelectrónica, (*) electromecánicos y mucho más. En este artículo hemos hecho una selección de algunos de los componentes nuevos que conocemos y que juzgamos ser de utilidad para nuestros lectores. Para obtener más información sobre estos componentes, le sugerimos introducir los tipos en los sitios web de los fabricantes.
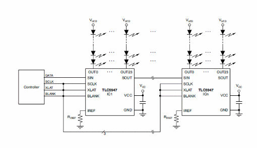
TLC5947 - LED Driver PWM de 12 Bits de 24 Canales con Oscilador Interno
Este nuevo circuito integrado de Texas Instruments (www.ti.com) consiste en un drenaje de corriente constante de 24 canales para excitación de LEDs, en un circuito típico de aplicación como se muestra en la figura 1. Cada canal puede ajustarse de forma independiente con 4096 pasos de PWM. El PWM se repite automáticamente en una escala de gris (GS).
Los datos GS se graban a través de una interfaz serial y el valor de las corrientes de los 24 canales está determinado por una sola resistencia externa. El TLC5947 tiene un shutdown térmico (TSD) que apaga todas las salidas en caso de sobretemperatura. Las salidas parten nuevamente cuando la temperatura vuelve a las condiciones normales.
Las salidas del circuito pueden drenar hasta 30 mA de corriente constante y la tensión de alimentación va de 3,0 a 5,0 V. La tasa de transferencia de datos es de 30 MHz y las I / O son del tipo para datos CMOS. El oscilador interno opera en 4 MHz. Entre las aplicaciones de este circuito a Texas se sugieren pantallas de LED, paneles de mensajes. Iluminación y paneles de TV.

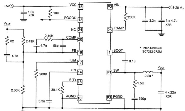
FAN2108 - Regulador Buck de alta eficiencia de 3 - 24 V de Entrada / 8 A.
Este circuito integrado es fabricado por Fairchild Semiconductor (www.fairchild.com), pudiendo operar con 3 V a 24 V de entrada y una eficiencia que llega al 95%. El dispositivo tiene una frecuencia de funcionamiento programable entre 200 kHz y 600 kHz y acepta condensadores cerámicos tanto en la entrada como en la salida.
La limitación de corriente también es programable y existe un bloqueo para sub-tensión de entrada. El dispositivo también proporciona una señal de power-good y las bandas de salida van de 0,8 V a 80% de la tensión de entrada. Entre las aplicaciones para este componente tenemos los servidores, tarjetas gráficas, set-top boxes, equipos alimentados por batería, sistemas terminales de computación, etc.
En la figura 2 tenemos un circuito de aplicación para este componente. El datasheet completo se puede obtener en el sitio web del fabricante. La envoltura es de 25 patillas de 5 x 6 mm MLP.

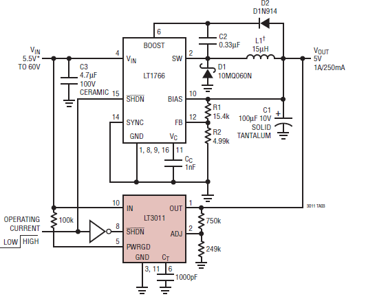
Convertidor Buck Con el LT3011 y el LT1766
El circuito mostrado en la figura 3 consiste en un convertidor tipi buck para 5 V con 1 A de capacidad de corriente teniendo como base el LT3011 de Linear Technology (www.linear.com).
El circuito LT3011 tiene un amplio rango de tensiones de entrada, de 3 \ V a 80 V y una corriente quiescente muy baja, del orden de 46 uA. La caída de tensión en el CI es de sólo 300 mV y la corriente de salida de 50 mA. Con la ayuda del LT766 se puede obtener una corriente mayor de salida.
La tensión de salida puede ser ajustada entre 1,24 V y 60 V lo que lo hace ideal para aplicaciones en circuitos de tensiones más altas como de uso automotriz y en telecomunicaciones. Para una aplicación directa, tenemos el circuito mostrado en la figura 4.


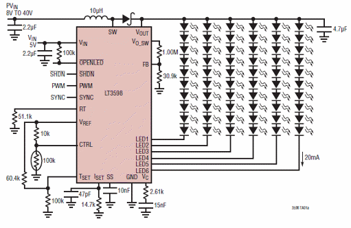
Controlador para 6 Secuencias de LED de 30 mA con el LT3598
El circuito integrado LT3598 posibilita la elaboración de un circuito para excitar hasta 60 LEDs blancos con un 90% de eficiencia a partir de tensiones de entrada de 8 V a 40 V como muestra el circuito mostrado en la figura 5.
La tensión de salida llega a 44 V y, la frecuencia de funcionamiento se puede ajustar entre 200 kHz y 2,5 MHz. El circuito también cuenta con una protección contra LED abierto y la desconexión de los LED en el shutdown. La protección contra sobretensión es programable y la frecuencia puede ser sincronizada por un reloj externo.
Los lectores pueden descargar el datasheet completo del circuito integrado utilizado en el sitio web de Linear Technology, donde se pueden encontrar circuitos de excitación de 30 y 40 LED. Las aplicaciones para este circuito incluyen los displays de portátiles, pantallas de tamaño mediano y pantallas LCD de uso automotriz.

Llave de Lado Alto de 1 A con el SiP4613B
El circuito presentado en la figura 6 puede controlar cargas, conectado del lado positivo de la alimentación, con corrientes de 1 A. El rango de tensiones de entrada es de 2,4 V a 5,5 V. El límite de corriente es seleccionable por el usuario y en la condición de shutdown la corriente se reduce a menos de 1 uA.
El circuito integrado SiP4613 es un nuevo producto de Vishay (www.vishay.com) y el datasheet completo se puede obtener en el sitio web de la empresa. Entre las aplicaciones sugeridas para este circuito tenemos las puertas periféricas, circuitos hot swap, notebooks y PDAs.

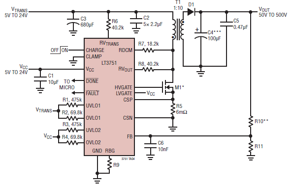
Regulador de Tensión No Aislado para 18 A y Salida de Alta Tensión
El circuito presentado en la figura 6 consiste en un regulador de alta tensión con salida de 50 V a 500 V utilizando el circuito integrado LT3751 de Linear Techynology (www.linear.com) como base. El circuito opera con tensiones de entrada de 5 V a 24 V y tiene una eficiencia de regulación que pasa del 85%. Las resistencias R9, R19 y R11 tienen valores que dependen de la tensión de salida, debiendo ser consultada la siguiente tabla:

El FET de potencia debe estar dotado de radiador de calor y los capacitores C1 y C2 son cerámicos para 25 V. C3 es electrolítico y el diodo D1 tiene una PIV de 1 000 V. Dependiendo de la tensión de salida, R10 debe ser formado por diversos resistores en serie.

Buffer de vídeo de ultra baja Potencia con el TSH122
El circuito integrado TSH122 de ST Microelectronics (www.st.com) consiste en un amplificador de vídeo de ultra baja potencia con filtro y power-down; El circuito consume sólo 1,2 mA y puede ser alimentado con tensiones de 2,5 y 3,3 V.
En el modo power down su consumo cae a sólo 4 nA. Internamente posee un filtro de reconstrucción de sexta orden y la ganancia interna es de 6 dB. Además, ofrece corrección SAG. El filtro atenúa la frecuencia parásita de 27 MHz del reloj del DAC de vídeo.
Entre las aplicaciones para este componente podemos citar los teléfonos móviles, cámaras digitales de video y reproductores de DVD portátiles. Suministrado en envoltorio SC70 de 6 pines tiene un buffer con salida de vídeo de 75 ohms. El datasheet completo de este componente se puede descargar directamente desde el sitio web de ST;




