Este artículo, publicado en 2006, es bastante actual e interesante. Con el circuito descrito es posible colocar la voz en un sistema de sonido, que esté tocando música, cortando la música. Se trata de un diseño ideal para sistemas de música ambiental, estudios de grabación, radios comunitarias, clubes, escuelas, etc. Cuando se habla ante un micrófono, automáticamente el circuito corta la música ambiente y coloca en el sistema la señal del micrófono. La superposición de la voz cortando la música se hace simplemente pulsando un botón. Con él podemos crear un sistema de avisos, anuncios, etc. Las características del circuito posibilitan su utilización con la mayoría de los equipos comunes de sonido.
El circuito de superposición de voz que presentamos aquí es extremadamente simple de montar, pudiendo ser usado de diversas maneras como citamos en la introducción y que pueden ser mejor detalladas a continuación:
• En una tienda, al actuar sobre el interruptor de presión y hablar en el micrófono, la música ambiente se corta entrando el sonido de ese micrófono.
• En una estación comunitaria sirve para cortar el programa de música cuando el locutor quiera hablar.
• Otra aplicación consiste en utilizar un sensor para el accionamiento, en cuyo caso una lámpara se enciende y la persona que actuó sobre el sensor puede hablar.
Alimentado con una tensión de 12 V el circuito cuenta con un excelente preamplificador para micrófono de electreto, lo que garantiza la calidad de la señal de audio producida por el micrófono.
El circuito tiene sólo dos ajustes: intensidad de las señales de modo que la música ambiente y el sonido del micrófono se pueden aplicar en el transmisor, amplificador u otro equipo con igual amplitud.
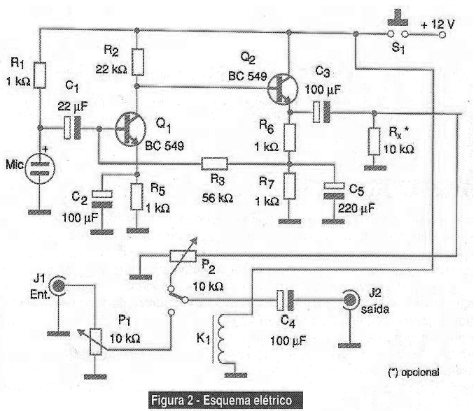
Como funciona
El circuito consiste en un preamplificador de audio para un micrófono de electreto que al ser alimentado también conmuta un relé. El relé hace el cambio de la señal de entrada que consiste en la música o programa por la señal del micrófono.
El preamplificador está formado por dos transistores de bajo nivel de ruido y alta ganancia para proporcionar la calidad de sonido requerida por este tipo de aplicación. Dos potenciómetros permiten ajustar los niveles de las señales de audio que se deben aplicar a la salida. Para un sistema simple de música ambiental, esta señal se aplica a la entrada de un amplificador común y tiene en su entrada un reproductor de CD u otro equipo, como muestra la figura 1.
El consumo del aparato depende básicamente del relé usado, pudiendo utilizarse una fuente simple como la mostrada en la propia aplicación o una batería de 12 V (8 pilas pequeñas). Como el circuito sólo consume en los intervalos breves en que se activa, las pilas tendrán una gran durabilidad en la aplicación.
Montaje
En la figura 2 tenemos el circuito completo del proyecto presentado.
El montaje se puede realizar en una pequeña placa de circuito impreso o incluso en una matriz de contactos. Para el montaje en placa, damos una sugerencia de disposición de componentes en la figura 3.
Como se trata de circuito de alta-ganancia, es necesario tomar el máximo cuidado para que no ocurra la captación de zumbidos. El montaje debe realizarse en caja blindada y los cables de audio deben ser blindados.
Los transistores admiten equivalentes y los capacitores electrolíticos deben tener tensiones de trabajo de 12 V o más. El relé es del tipo sensible de 50 mA de bobina y 12 V de accionamiento.
Los potenciómetros son lineales tanto del tipo rotativo como deslizantes. La llave de accionamiento puede ser la que existe en muchos micrófonos, en cuyo caso será más fácil la operación del aparato.
Ajuste y uso
Sólo tienes que conectar la fuente de señal a la entrada de audio (programa) y la salida al amplificador o transmisor. Se ajusta inicialmente P2 para que el programa sea transmitido o reproducido con la intensidad deseada. Después, al presionar S1, se ajusta P1 al mismo tiempo que se habla en el micrófono, para que la voz sea reproducida con la intensidad deseada.
Si el sonido es muy agudo o estridente se puede conectar entre la base de Q1 y la tierra de la alimentación un capacitor de 100 pF a 10 nF para hacer la ecualización.
Lista de material
Q1, Q2 - BC549 o equivalente - transistores NPN de alta ganancia y bajo ruido
MIC - Micrófono de electreto de dos terminales
C1 - 22 uF x 12 V - capacitor electrolítico
C2, C3, C4 - 100 uF x 12 V - capacitor electrolítico
C5 - 220 uF x 12 V - capacitor electrolítico
R1, R5, R6, R7 - 1 k ohms x 1/8 W - resistores - marrón, negro, rojo
R2 - 22 k ohms x 1/8 W - resistor - rojo, rojo, naranja
R3 - 56k ohms x 1/8 W - resistor - verde, azul, naranja
S1 - Interruptor de presión NA (ver texto)
B1 - 12 V - batería o fuente
K1 - 12 V x 50 mA - relé
P1, P2 - 10 k ohms - potenciómetros lin o log
J1, J2 - jack de entrada y salida
Varios:
Placa de circuito impreso, caja para montaje, cables blindados, soldadura, etc.






