¿No le gustaría montar un "ojo fotoeléctrico", tan sensible que es capaz de percibir la sombra de su mano o la luz de un fósforo a muchos metros de distancia? Si usted piensa que eso es difícil, está equivocado, con pocos componentes, y un poco de habilidad, usted podrá tener una sensible alarma fotoeléctrica para proteger su casa, sus objetos, o su club de electrónica
Nota: este artículo salió en diversas versiones en publicaciones de electrónica y en el propio sitio del autor. El original es de 1986.
En espionaje electrónico, en la protección de bancos, tiendas, casas e incluso objetos, los ojos fotoeléctricos son equipamientos indispensables. Usted también puede tener el suyo, sabiendo en primer lugar lo que puede hacer, y en segundo lugar cómo montarlo.
Un ojo fotoeléctrico, consiste en un dispositivo sensible a la luz, pudiendo disparar una alarma en su falta o en su presencia.
Se trata realmente de una célula, que funciona como las células de nuestra vista, pero que en lugar de formar una imagen, sólo puede percibir variaciones de luz: claro y oscuro.
Esto puede parecer poco para el lector, pero si tomamos en cuenta que las células usadas en los dispositivos electrónicos son incluso más sensibles que el ojo humano, es mucho más rápido, hay muchas cosas interesantes que pueden resultar de eso.
De hecho, las células electrónicas no se cansan y pueden percibir variaciones muy pequeñas o muy rápidas de la luz ambiente, lo que las hace imposibles de ser engañadas, da su utilización en eficientes sistemas de alarmas.
Lo que proponemos en este artículo es el montaje de un "ojo fotoeléctrico", es decir, un aparato que lleva una célula sensible a la luz y que puede disparar un sistema de alarma, en función de un ajuste que se haga.
Hay entonces dos opciones interesantes:
a) Podemos hacer que el aparato dispare con la presencia de luz, sirviendo así de alarma para el caso de que alguien encienda un fósforo o un farol en cierto ambiente.
b) Podemos hacer que el aparato dispare con la falta de luz, es decir, con la sombra, resultando en una alarma de paso de un intruso delante de él. (figura 1)
El circuito y muy simple, funciona con pilas, pero también puede conectar una sirena o timbre a la red de 110 volts o 220 volts.
Hay varias posibilidades de instalación y uso que se explicarán en el transcurso del artículo.
Como funciona
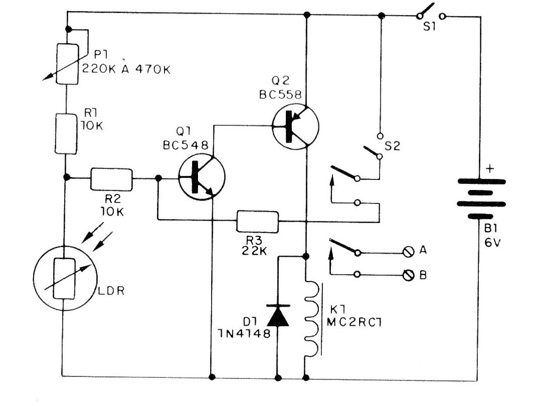
El elemento sensor, es decir, la célula, es en realidad un LDR (light dependent resistor), es decir, un interesante dispositivo que cambia de resistencia cuando la luz incide sobre una superficie sensible.
En la oscuridad este LDR presenta una resistencia que puede llegar a millones de ohms pero en el claro esta resistencia cae a menos de 1.000 ohms, conforme la intensidad de luz. Su sensibilidad es tal, que incluso un fósforo a unos metros de distancia produce, con su luz, una variación sensible de la resistencia.
Los LDR se utilizan en televisores antiguos como control automático de luminosidad, activando circuitos compensadores cuando la luz ambiental disminuye o aumenta.
Podemos comprar un LDR directamente en las tiendas de componentes, pero si el lector tiene suerte podrá incluso conseguir un "moviendo" en la parte frontal de un televisor abandonado que tenga el control automático de brillo.
En la figura 2 tenemos el aspecto de este LDR y su posible ubicación en un televisor.
El LDR controla la corriente de dos transistores que, a su vez, controlan la corriente que pasa en un relé.
El circuito original es para una alarma de sombra, es decir, el LDR se conecta de tal manera que obtenemos la activación del relé cuando en él incide una sombra.
El punto exacto en que ocurre el disparo puede ser ajustado por medio de un potenciómetro (P1), lo que permite conseguir sensibilidad.
Como el relé es del tipo de contactos reversibles, podemos encenderlo para activar un dispositivo de advertencia externo cuando el relé se cierra, o al contrario, desactivar un circuito externo cuando el relé se cierra, lo que lo hace una alarma de luz.
El relé permite controlar aparatos externos de hasta 200 watts en la red de 110 V y el doble en la red de 220 V.
Como el relé y el LDR son los componentes más críticos y caros, para el primero demos una opción experimental que puede ser realizada por los lectores que no puedan comprar los dos, o no consiga K1 por algún motivo.
El circuito tiene además una llave (S2) que permite dos modalidades de funcionamiento: con traba y sin traba.
En la operación sin trabas, el relé permanece activado sólo durante el tiempo en que incidir la sombra sobre el sensor, apagándose inmediatamente después.
En el funcionamiento con traba, el relé se activa cuando la incidencia de la sombra en el sensor, e incluso después de su desaparición, todavía permanece encendido por tiempo indefinido. Para rearmar el sistema, es necesario apagar la alimentación y volver a conectarla.
Montaje
En la figura 3 damos el circuito completo del sistema de "ojo fotoeléctrico" en su versión básica.
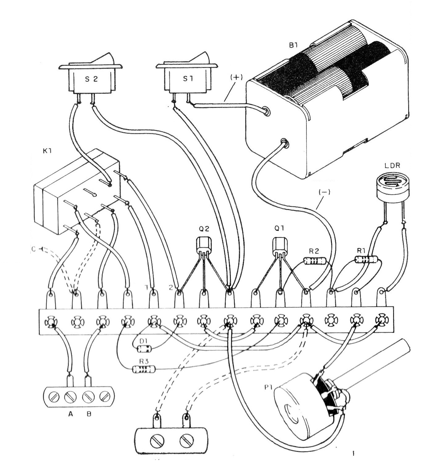
Y en la figura 4 damos el montaje de este circuito en un puente de terminales, que podrá fijarse sobre una base de madera u otro material aislante.
Vea que el pequeño relé K1 es seguro en posición de funcionamiento por sus propias terminales.
El LDR es de tipo redondo, si se desea una mayor sensibilidad con la capacidad de detectar sombras sólo en una dirección, su instalación debe realizarse en un tubo opaco (cartón negro, por ejemplo).
El cable de conexión del LDR al puente puede tener hasta 10 metros de longitud, lo que permite la actuación del "ojo" a distancia.
El potenciómetro de ajuste P1 no es un componente crítico. Si el lector no consigue uno de 220 k o 470 k puede, incluso, utilizar uno de 1 M o incluso trimpots.
En el montaje hay que observar con cuidado la polaridad de la batería (S1) y las posiciones de los transistores.
En el puente de terminales A y B, se conecta el circuito externo de control como, por ejemplo, una alarma.
Si el lector desea aprovechar para la alimentación del circuito externo el mismo conjunto de pilas (6 voltios), damos como opción la colocación de un segundo puente de terminales X e Y donde la conexión puede ser hecha.
La línea punteada del relé, que corresponde a la conexión C, es del contacto NF (normalmente cerrado).
Conexión de alarmas
En la figura 5 tenemos el modo de hacer el ojo fotoeléctrico accionar una cigarra o timbre de 110 V o 220 V.

Observe que el circuito tiene una alimentación propia. Puede estar bien conectado, ya que con el relé desactivado, el consumo de corriente es muy bajo.
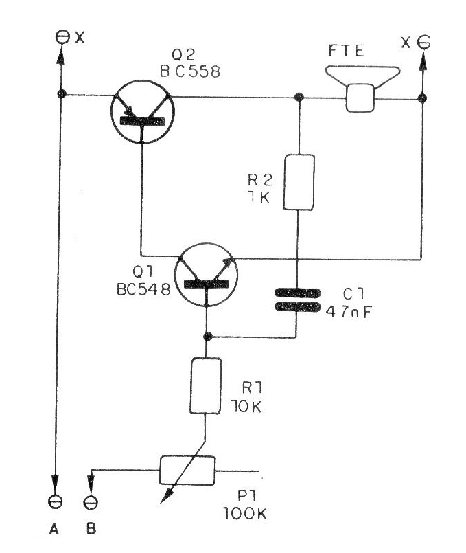
Para los lectores que deseen montar un oscilador de audio potente, que hará las veces de la cigarra o campanilla, pero operando con 6 volts, damos en la figura 6 un circuito simple.
La frecuencia del oscilador, es decir, si el sonido es más grave o más agudo, se controla en P1.
El altavoz es de 8 ohms con 5 o 10 cm, y debe instalarse en una caja cerrada para mejorar el rendimiento, con mayor volumen del sonido, por lo tanto.
Los transistores son del mismo tipo que los usados en el circuito principal, no ofreciendo dificultades al montador.
Para la operación en la función NF, es decir, con la alarma disparando con la incidencia de luz, las conexiones se muestran en la figura 7.
El montaje en puente de terminales de este circuito se muestra en la figura 8.
Estas conexiones son válidas tanto para el circuito de 110/220 V, como para el disparo del oscilador de 6 V.
Operación
Basta con apuntar el LDR al lugar en que se desea hacer la detección de un intruso. El lugar debe estar iluminado como, por ejemplo, una pared clara. El paso de un intruso, que hace sombra sobre el LDR, hará que la alarma dispare.
Otra opción consiste en colocar una lámpara iluminando el LDR, como, por ejemplo, dejar una lámpara pequeña encendida, con el LDR apuntando hacia él, a cierta distancia. El paso de alguien entre el LDR y la lámpara hará que la alarma dispare.
Para rearmar, basta con apagar la alimentación y volver a conectarla.
a) Ojo:
Q1 - BC548 o BC558 - transistores NPN de uso general
K1 - relé sensible de 6 V
D1 - 1N4148 diodo de silicio de uso general
P1 - 220 k o 470 k - potenciómetro o trimpot
R1, R2 - 10 k x 1/8 W - resistor (marrón, negro, naranja)
R3 - 1k x 1/8 W - resistor (marrón, negro, rojo)
S1, S2 - Interruptores simples
LDR - LDR redondo común
Varios: soporte para 4 pilas, puente de terminales, dos puentes de dos terminales con tornillos, botón para el potenciómetro, hilos, soldadura, caja para montaje.
b) Alarma
Q1 - BC548 - Transistores NPN de uso general
Q2 - BC558 - transistores PNP de uso general
FTE - Altavoz de 8 ohms de 5 o 10 cm
P1 - 100 k - potenciómetro o trimpot
R1 - 10 k x 1/8 W - resistor (marrón, negro, naranja)
R2 - 1 k x 1/8 W - resistor (marrón, negro, rojo)
Varios: hilos, puente de terminales, caja para montaje, soldadura, botón para el potenciómetro etc.










