Este relé cierra sus contactos sólo cuando las señales de una banda estrecha de frecuencias alrededor del valor seleccionado, se aplican en la entrada. Podemos utilizar este circuito en controles remotos modulados por tono, accionamiento selectivo con cable único de control y en multas otras aplicaciones que involucran desde la recreación hasta el uso profesional.
El amplificador operacional 741 sigue siendo el corazón de muchos proyectos siendo preferido cuando se desea unir la facilidad de realización práctica al bajo costo.
Este proyecto que presentamos, si bien no es ninguna novedad en términos de cosas nuevas puede ser la solución que el lector busca para elaborar un filtro selectivo para un control remoto u otra aplicación interesante.
Lo que tenemos es básicamente un circuito sensible que responde a las señales de audio de una sola frecuencia. La sensibilidad del circuito permite el accionamiento con señales de amplitud de algunas decenas de milivolts lo que posibilita su conexión en la salida de receptores comunes de control remoto sin etapas intermedias de amplificación.
Otra aplicación importante, que entra en el sector de investigación es el reconocimiento de un valor analógico (frecuencia) que pueda ser transmitido a distancia (telemetría).
El circuito consume una corriente muy baja en reposo pero necesita una fuente de alimentación simétrica.
En la figura 1, mostramos cómo obtener la tensión simétrica de 12 V (6 + 6 V) de dos baterías de 6 V o de la red local.

La frecuencia en que ocurre el accionamiento depende de los componentes de la doble T, que pueden ser alterados en una amplia gama de valores. Las frecuencias entre 100 y 10 000 Hz, pueden ser alcanzadas, pero recordamos que en una aplicación práctica en que dos circuitos se utilizan simultáneamente no pueden estar sintonizados en frecuencias múltiples (armónicas), pues puede haber el accionamiento errático.
De la misma forma, el factor Q o selectividad del circuito no permite la utilización de frecuencias muy cercanas.
Cada canal debe estar alejado del otro al menos un 30% en frecuencia.
COMO FUNCIONA
La base del circuito es un doble T, que tiene una frecuencia de resonancia dada por los valores de los componentes según la fórmula junto al diagrama de la figura 2.

Observe que los componentes deben mantener entre sí relaciones específicas para que el circuito funcione apropiadamente.
Para los componentes usados ??en el proyecto principal tenemos una frecuencia de operación alrededor de 700 Hz.
La frecuencia límite para una operación estable con buena ganancia es de 10 kHz. El rendimiento mayor estará en las frecuencias alrededor de 1 kHz.
La doble T se conecta entre la salida y la entrada inversora (-), para proporcionar una fuerte retroalimentación negativa.
Con ello, la ganancia del circuito cae a no ser en la frecuencia de operación cuando el doble T presenta una alta impedancia y por lo tanto reduce la retroalimentación negativa.
En la salida del circuito conectamos un diodo que polariza la base de un transistor a través de R7 y el condensador C6.
El diodo y C6, rectifican y filtran la señal amplificada que aparece en la salida del integrado para tener una polarización continua del transistor para accionar el relé.
Sin el condensador, al aplicar una señal en el circuito, los contactos del relé vibrarían con un funcionamiento inapropiado.
El relé sugerido permite el control de cargas de 2 a 4 amperios lo que lo lleva a aplicaciones de pequeña y media potencia.
C7 y C8 hacen el desacoplamiento de la fuente de alimentación y la entrada se realiza a partir de la entrada no inversora.
MONTAJE
El diagrama completo del aparato se muestra en la figura 3.

La placa de circuito impreso mostrada en la figura 4, prevé la utilización de un micro-relé DIL (12 V) con dos contactos reversibles.

Los diodos son de uso general de silicio como el 1N4148 o 1N914 y el transistor puede ser cualquier PNP de silicio de uso general. Los capacitores electrolíticos deben tener tensiones de trabajo de 12 V o más y los resistores son todos de 1/8 W.
El amplificador operacional 741, preferiblemente debe instalarse en un zócalo DlL tanto para evitar el calor en el proceso de soldadura, así como para facilitar el cambio en caso de necesidad.
Los capacitores de la doble T, así como C1 y C5 tanto pueden ser de poliéster como cerámicos.
Los capacitores de la doble T, deben tener los valores elegidos de acuerdo con la frecuencia deseada para la operación.
Los amplificadores operativos pueden tener una corriente de fuga que desequilibran su salida, incluso en ausencia de señal, provocando así el accionamiento del relé sin señal.
Si se produce el circuito de la figura 5, se debe utilizar para el ajuste de corriente de apagado.

Diversos circuitos como éste, pueden ser conectados en paralelo y alimentados por la misma fuente en el desarrollo de un sistema de control remoto accionado por tono, como muestra la figura 6.

En el montaje es necesario observar con cuidado la polaridad de los diodos y de la propia fuente de alimentación.
PRUEBA Y USO
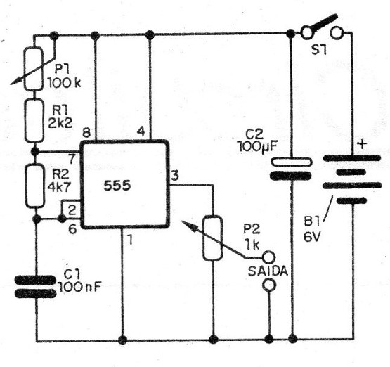
Un oscilador con el integrado 555 cuyo diagrama se muestra en la figura 7 sirve de generador de prueba y para la determinación de la frecuencia de operación del relé.

Ajuste el control de frecuencia del generador hasta obtener el accionamiento del relé y luego busque la frecuencia central ajustando al mismo tiempo la frecuencia del oscilador y reduciendo la intensidad de la señal.
El punto exacto de operación puede entonces ser determinado por la lectura en una frecuencia, si el lector tiene disponible este tipo de instrumento y desea una referencia precisa de la operación.
La sensibilidad al accionamiento también puede ser determinada con este mismo procedimiento leyendo en la salida del generador la intensidad de señal mínima que provoca el accionamiento.
Esto se puede hacer con la ayuda de un voltímetro de CA o aún con un osciloscopio.
Una determinación mejor de la sensibilidad y la frecuencia se puede lograr con un generador de señales senoidales.
Comprobado el funcionamiento del aparato es sólo hacer su uso práctico.
CI-1 - 741 - amplificador operativo - circuito integrado
Q1 - BC558 - transistores PNP de silicio de uso general
D1 y D2 - 1N4148 - diodos de silicio de uso general
K1 - Relés de 12 V x 50 mA
R1 y R4 - 10 k x 1/8 W - resistores (marrón, negro, naranja)
R2 y R3 - 22k x 1/8 W - resistor (rojo, rojo, naranja)
R5 - 10 k x 1/8 W - resistor (marrón, negro, naranja)
R6 - 27 k x 1/8 W - resistor (rojo, violeta, naranja)
R7 - 2k2 x 1/8 W - resistor; (rojo, rojo, rojo)
C1 - 100 nF (104 o 0,1) - capacitor de cerámica o poliéster
C2 - 22 nF (223 o 0,022) - capacitor de cerámica o poliéster
C3 y C4 - 10 nF (103 o 0,01) - capacitores cerámicos o poliéster
C5 - 120 nF (123 o 0,12) – capacitor de cerámica o poliéster
C6 - 22 uF x 12 V - capacitor electrolítico
C7 y C8 - 100 uF x 12 V - capacitores electrolíticos
Varios: placa de circuito impreso, fuente de alimentación simétrica, zócalo para el integrado (y relé), hilos, soldadura, etc.



