Se presenta un proyecto experimental de un amplificador PWM (Pulse Width Modulation) o por modulación de anchura de pulso (clase D) que se caracteriza por el alto rendimiento y que puede servir de base para un proyecto más audaz, usando transistores de efecto de campo de potencia por ejemplo. La configuración que trabaja conmutando los transistores de potencia de salida recuerda mucho a las fuentes conmutadas. Así, podemos decir que este amplificador está para los amplificadores tradicionales como las fuentes clave actuales de las computadoras y otros aparatos está para las fuentes analógicas o lineales. Es interesante, de todos modos, el lector leer el principio de funcionamiento de este circuito que permite obtener buenas potencias de audio con componentes comunes.
Modulando la anchura de los pulsos aplicados a una etapa de potencia con señales de audio podemos hacer oscilar la tensión aplicada al altavoz. Las muñecas, por estar en una frecuencia por encima del rango audible y aún ser bloqueadas por un circuito de alta reactancia no llegan al altavoz, pero la modulación no.
De esta forma, la tensión oscila en el altavoz sólo con la modulación de audio habiendo la reproducción de la señal.
Sin embargo, lo más importante en esto es que los transistores trabajan en apenas dos condiciones posibles: saturados (cuando conducen las muñecas) y en el corte (cuando no conducen las muñecas). Esto significa que no hay estado intermedio en que hay disipación de potencia los transistores disipan una potencia muy baja lo que no ocurre con la configuración tradicional en simetría complementaria.
El resultado final es un alto rendimiento donde muy poco de la energía se pierde en forma de calor en el circuito de potencia y con ello transistores relativamente "pequeños" pueden controlar potencias elevadas de carga.
Evidentemente, los circuitos de este tipo no priman por la fidelidad y existen posibilidades de aumentar su desempeño en todos los sentidos. Así, el proyecto que describimos es básico, y puede perfectamente servir de punto de partida para los lectores que les gusta "inventar" nuevas configuraciones.
Nuestra sugerencia es justamente la de trabajar con etapas de potencia con transistores de efecto de campo de potencia que pueden proporcionar potencias muy altas de salida con facilidad.
Otra posibilidad sería utilizar otros circuitos de modulación y control diferentes de los sugeridos, de modo a obtener menor distorsión y otras características que lleven el amplificador a un desempeño mucho mejor.
De todos modos, vale la sugerencia para los lectores curiosos que desean tener en manos un proyecto de un verdadero amplificador PWM.
COMO FUNCIONA
Conforme explicamos en el ítem anterior la idea básica de este proyecto es producir una señal con ciclo activo del 50% (perfectamente cuadrado) que puede ser modulado y que se aplica al altavoz pasando por un circuito de elevada reactancia (en el caso L1 y el propio, el capacitor en serie con el altavoz).
Operando con una frecuencia por encima de la banda audible (algo alrededor de 20 kHz) la señal con ciclo activo del 50% hace que la tensión media en la salida sea nula y con ello no se reproduzca ninguna señal en el altavoz. El altavoz no puede reproducir la señal de alta frecuencia porque no pasa por el circuito activo que existe entre él y la salida, como muestra la figura 1.
Para producir esta señal en nuestro circuito utilizamos un amplificador operacional con transistores de efecto de campo en la entrada y que excita cuatro variadores CMOS del tipo 4093.
La realimentación para hacer que este circuito oscile es obtenido por el resistor R6 conectado entre la salida y la entrada no inversora del operacional. El capacitor C6, junto con R6, forman el circuito de tiempo responsable de la frecuencia de oscilación.
La entrada no inversora, que determina la tensión de referencia para las oscilaciones y, por lo tanto, el ciclo activo de la señal se polariza exactamente con la mitad de la tensión de alimentación gracias al divisor resistivo de alta impedancia formado por R2 y R3.
En la oscilación, el 4093 funcionando como disparador-inversor garantiza que las bases de los transistores sean llevadas alternadamente al nivel alto y bajo de tensión saturándolas o cortando de modo perfectamente alternado, según lo deseado.
La modulación se realiza aplicando la señal de audio justamente en la entrada inversora en que tenemos la tensión de referencia.
Conforme esta señal oscila la tensión de referencia se modifica y con ello la anchura de los pulsos o su ciclo activo, conforme muestra la figura 2.
El resultado de este cambio del ciclo activo se refleja en la tensión de salida entre los emisores de los transistores. La tensión media en este punto entonces oscilará de acuerdo con la señal de audio y como esta variación es de frecuencia mucho más baja que la propia señal del oscilador, ella puede pasar por el circuito reactivo y aparece en el altavoz, siendo reproducida.
El amplificador presentado proporciona una potencia de pocos vatios pero lo que es importante es que su rendimiento es muy alto, es decir, prácticamente toda potencia consumida de la fuente se convierte en audio lo que no sucede con configuraciones tradicionales como por ejemplo las de simetría complementaria en la la izquierda.
De una forma bastante aproximada podemos decir que este amplificador está para los amplificadores tradicionales como las fuentes de alimentación conmutadas están para las fuentes de alimentación tradicionales del tipo analógico.
Un cambio inmediato que se puede hacer en este circuito es con el uso de FET de potencia, como muestra la figura 3.
Las características de alta velocidad de conmutación de estos transistores y su ganancia, además de la sensibilidad de comporta que responde a las señales CMOS con mucha facilidad posibilitarán la obtención de potencias mayores que las obtenidas con transistores comunes. Sin embargo, recordamos que los transistores usados ??deben ser complementarios, es decir, uno de canal N y otro de canal P.(Figura 4)

MONTAJE
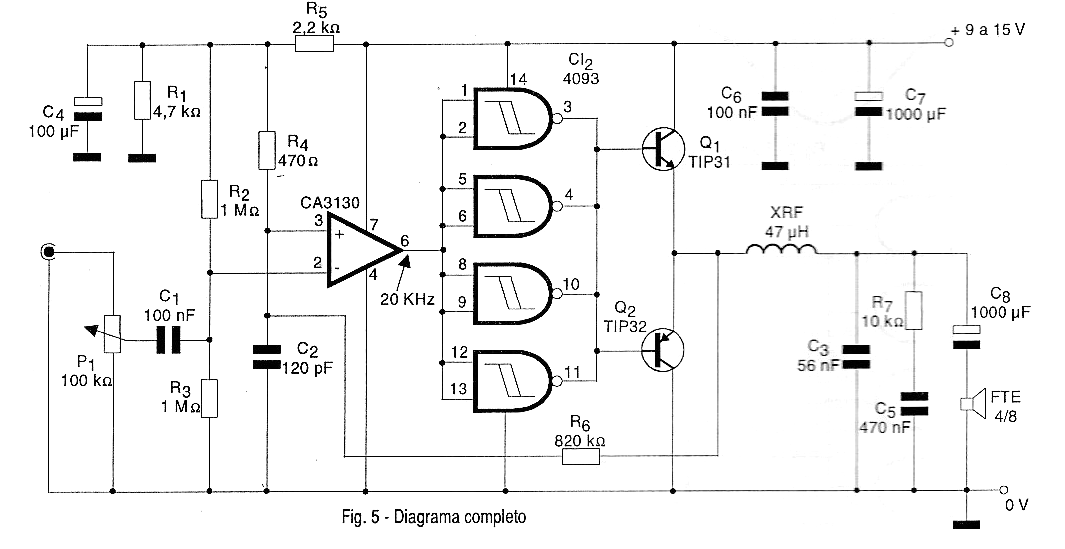
El diagrama completo del amplificador conmutado o PWM se muestra en la figura 5, sin la fuente de alimentación.
La disposición de los componentes en la placa de circuito impreso se muestra en la figura 6.
Si bien el calentamiento es pequeño, los transistores de potencia deben estar dotados de pequeños radiadores de calor.
El reactor XRF está formado por aproximadamente 20 espiras de hilo 22 o 24 en un resistor de 100 ohms x 1 W o en un tubo de cartón de aproximadamente 0,4 cm de diámetro y unos 3 o 4 cm de longitud.
Los circuitos integrados, para mayor seguridad de funcionamiento y cambio, se pueden montar en sockets DIL.
Los resistores son de 1 / 8W o mayores y los capacitores pueden ser todos cerámicos o de poliéster excepto C4, C7 y C8 que son electrolíticos con las tensiones mínimas de trabajo indicadas en la relación de materiales.
Las pistas de audio deben ser cortas y el cable de entrada de señal debe estar blindado. El potenciómetro P1 que controla el volumen puede incluir la llave que enciende y apaga la alimentación del amplificador.
El altavoz debe tener al menos 10 cm de diámetro y debe quedar en un pequeño altavoz para un mejor rendimiento. Se pueden utilizar altavoces más grandes.
Los equivalentes de los transistores se pueden utilizar como otros de la serie TIP o incluso pares complementarios de la serie BD con corrientes de colector a partir de 1 ampère.
PRUEBA Y USO
Para probar el amplificador basta conectar su alimentación y aplicar una señal de audio en su entrada. Debe haber su reproducción en el altavoz.
Si el lector desea puede observar la forma de onda tanto de la señal generada por la etapa oscilante, conectando un osciloscopio en el punto entre los emisores de los dos transistores y en sus bases, como también puede observar la señal de audio después del choque de RF.
Aplicando una señal senoidal de 1 kHz o de otra frecuencia que el lector cree importante saber la respuesta, será posible verificar el desempeño de este amplificador y hacer cambios en algunos componentes del proyecto.
Recordemos que para la observación de formas de onda en la salida, será interesante sustituir el altavoz (que es una carga inductiva) por un resistor de mismo valor y disipación).
Semiconductores:
CI-1 - CA3140 - amplificador operacional con FET de entrada
CI-2 - 4093B - circuito integrado CMOS
Q1 - TIP31 - transistores NPN de potencia
Q2 - TIP32 - transistores PNP de potencia
Resistores: (1/8 W, 5%)
R1 - 4,7 k ohms
R2, R3 - 1 M ohms
R4 - 470 ohms
R5 - 2,2 k ohms
R6 - 820 k ohms
R7 - 10 ohms
P1 - 100 k ohms - pote
Capacitores:
C1, C6 - 100 nF - cerámico o poliéster
C2 - 120 pF - cerámico
C3 - 56 nF - cerámico o poliéster
C4 - 100 uF / 16V - electrolítico
C5 - 470 nF - cerámico o poliéster
C7, C8 - 1 000 uF / 16 V - electrolítico
Varios:
XRF - 47 uH - choque de RF - ver texto
FTE - 4 ó 8 ohms x 10 cm - Altavoz
Placa de circuito impreso, jack de entrada, botón para el potenciómetro, radiadores de calor para los transistores, caja para montaje, sockets para los circuitos integrados, material para fuente de alimentación, hilos, soldadura, etc.








