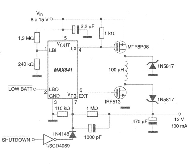
El circuito práctico que se muestra en la figura 1 se indica en el punto de referencia de MAX. Su finalidad es obtener una tensión fija de 12 V a partir de entradas de 8 a 15 V con una corriente máxima de 100 mA.
La eficiencia del circuito en la conversión de energía es del 70% lo que lo hace ideal para muchas aplicaciones en las que los reguladores lineales no se aplican.

Una aplicación importante para este circuito está en la obtención de una tensión regulada de 12 V a partir de una batería de 12 V, donde durante el ciclo de operación su tensión puede variar en una amplia gama de valores.
El circuito funciona como un convertidor tipo "buck / boost" combinado que justamente se aplica a los casos en que la tensión de salida está en un valor intermedio entre el máximo y el mínimo de la tensión de entrada.
El circuito se basa en un MAX641 de Maxim, que consiste en un convertidor Buck / Boost que proporciona una corriente de salida máxima de 100 mA con tensión de 12 V y acepta entradas de 12 V a 16 V.
Los dos extremos del circuito se conmutan por transistores complementarios de potencia MOSFET.
La tensión de salida se obtiene entre estos dos transistores que conmutan al mismo tiempo, pues son complementarios y las salidas del CIs están en oposición de fase.
Los transistores equivalentes, de canal N y P, a los indicados pueden ser usados en esta aplicación.
Estos componentes deberán estar dotados de radiadores de calor, dependiendo de la carga controlada.
Cuando los dos transistores se apagan, el inductor que almacena energía en su campo magnético en la conducción, descarga a través del circuito externo.
Las pérdidas que ocurren en este circuito son las responsables de sólo el 70% de eficiencia del circuito.
Un hecho importante a considerar en este circuito es que puede ser controlado por señales TTL.
Con un pulso aplicado en la entrada Vfb vía puerta lógica, se puede hacer que el CI "piense" exista un sobrecorriente en la salida y apague.
Esta puerta lógica tiene justamente una retroalimentación interna utilizada en el sensor de la corriente externa, en las aplicaciones convencionales del circuito integrado.
En la condición de espera, si se desconecta, la corriente consumida es de sólo 400 uA.



