ṡQué mejor efecto sonoro para llamar la atención de cualquiera que una "legítima" sirena americana, como de las películas policiales más emocionantes? Si el lector está interesado por este proyecto, cualquiera que sea su propósito, vea lo que tenemos que darle.
El artículo es antiguo, pero puede ser montado aún hoy con facilidad, pues todos los componentes son comunes.
Un circuito sin dificultades que, conectado a un buen amplificador, da el efecto del sonido de sirena.
Alimentado por tensiones de 12 V puede ser instalado en vehículos o conectado a fuentes fijas.
La no incorporación de un amplificador ya en este circuito se justifica por las diferentes necesidades de potencia.
Los que van a usarlo en vehículos necesitan amplificadores fuertes de 12 V, los que van a usarlo en sistemas de alerta simple o efectos sonoros sólo necesitan de amplificadores menores que se pueden conectar a la red local.
Finalmente, los que van a usarlo en sistemas de alarma, necesitan amplificadores potentes para la red local.
COMO FUNCIONA
Cuatro etapas forman este circuito de sirena, como muestra la figura 1.

Comenzamos por la última que es el oscilador de relajación.
La finalidad del oscilador de relajación es producir la señal de audio, o sea, de baja frecuencia que corresponde al sonido básico de la sirena.
Tenemos dos transistores usados ??como oscilador de relajación donde la frecuencia es determinada por el capacitor de 22 nF (el lector podrá cambiar este capacitor para modificar su timbre).
La modulación de este circuito para obtener las variaciones de tono de la sirena americana es obtenida por los tres bloques anteriores.
Dos de ellos consisten en multivibradores astables, como muestra la figura 2 donde la frecuencia es controlada por los capacitores C1 y C2.

Estos circuitos hacen las variaciones rítmicas de la sirena para tener el sonido de sirena correspondiente.
Para que los dos multivibradores funcionen sincronizados, existen transistores adicionales que, controlados por el primer multivibrador, hacen el accionamiento del segundo.
Como los multivibradores producen variaciones bruscas de sonido es necesario el bloque adicional número 3 que sirve como un "regulador" de la modulación, ajustándola al sonido deseado.
MONTAJE
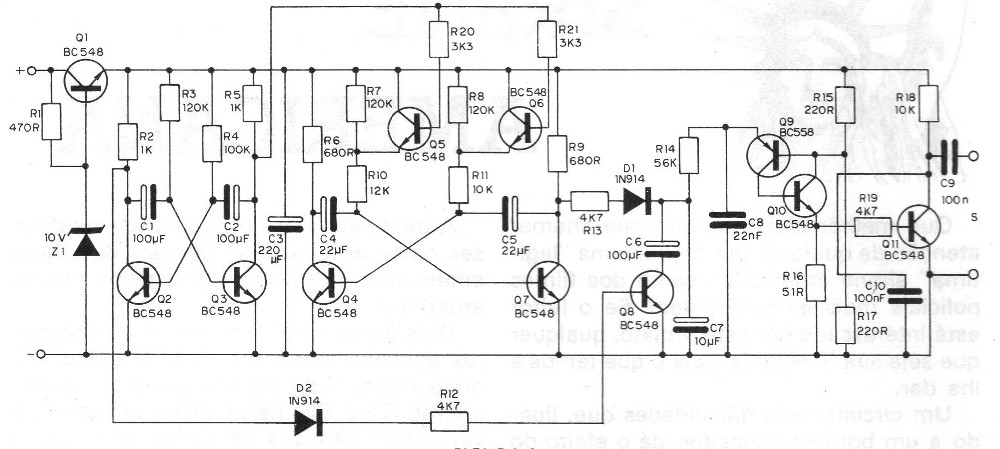
En la figura 3 tenemos el circuito completo de la sirena, donde los componentes son dados con sus valores, y por donde el lector puede también hacer un análisis de su funcionamiento, según nuestra explicación anterior.
Para la versión en placa de circuito impreso, el lector tiene el modelo mostrado en la figura 4.

Los siguientes son los principales cuidados que deben tomarse con el montaje de esta sirena:
a) Al soldar los transistores observe en primer lugar su tipo, ya que el BC558 es diferente del BC548. En segundo lugar, observe la posición de soldadura que se da por el lado plano de la envoltura. Sea rápido en la soldadura.
b) El diodo zener y los diodos D1 y D2 tienen la posición correcta para la conexión a la que depende el anillo en la envoltura. Sea rápido en la soldadura.
c) Los capacitores electrolíticos son componentes polarizados, lo que quiere decir que usted necesita observar la posición de la señal (+) y (-) en su envoltorio.
d) Los demás capacitores no tienen posición a ser observada, pero son delicados. Soldeos con cuidado y rápidamente.
e) Los resistores tienen valores que son dados por las bandas coloreadas, debiendo el lector orientarse por la relación de material. Sea rápido en la soldadura de estos componentes.
f) En la conexión a la fuente de alimentación debe observarse la polaridad de los hilos.
PRUEBA Y USO
Para probar, conecte la sirena a la entrada de un amplificador que debe estar con aproximadamente 1/4 de su volumen.
Conecte la sirena a la fuente de alimentación, observando la polaridad de los cables.
La sirena debe emitir su sonido característico. Las frecuencias pueden ser modificadas por el cambio de capacitores, según ya explicamos.
Q1, Q2, Q3, Q4, Q6, Q7, Q8, Q10, Q11 - BC548 o equivalente
Q9 - BC558 - o equivalente
Z1 - 10 V x 400 mW - diodo zener
D1, D2 - 1N914 o 1N4148 - diodo de silicio
R1 - 470 R x 1/8 W - resistor (amarillo, violeta, marrón)
R2, R5 - 1 k x 1/8 W- resistores (marrón, negro, rojo)
R3 - 120 k x 1/8 W - resistor (marrón, rojo, amarillo)
R4 - 100 k x 1/8 W - resistor (marrón, negro, amarillo)
R6, R9 - 680 R x 1/8 W - resistores (azul, gris, marrón)
R7, R8 - 120 k x 1/8 W - resistores (marrón, rojo, amarillo)
R10 - 12 k x 1/8 W - resistor (marrón, rojo, naranja)
R11 - 10 k x 1/8 W - resistor (marrón, negro, naranja)
R12 - 4k7 x 1/8 W - resistor (amarillo, violeta, rojo)
R14 - 56 k x 1/8 W - resistor (verde, azul, naranja)
R15, R17 - 220 R x 1/8 W - resistores (rojo, rojo, marrón)
R16 - 51 R x 1/8 W - resistor (verde, marrón, negro)
R18 - 10 k x 1/8 W - resistor (marrón, negro, naranja)
R19 - 4k7 x 1/8 W - resistor (amarillo, violeta, rojo)
R20, R21 - 3k3 x 1/8 W - resistores (naranja, naranja, rojo)
C1, C2 - 100 uF x 12 V - capacitores electrolíticos
C3 - 220 uF x 12 V - capacitor electrolítico
C4, C5 - 22 uF x 12 V - capacitores electrolíticos
C6 - 100 uF x 12 V - capacitor electrolítico
C7 - 10 uF x 12 V - capacitor electrolítico
C8 - 22 nF - capacitor de cerámica o de poliéster
C9, C10 - 100 nF - capacitor de cerámica o de poliéster
Varios: placa de circuito impreso, puente de terminales, caja para montaje, hilos, soldadura, etc.




