Este interesante circuito alimenta su radio, walkman u otro aparato de pequeño porte, por un intervalo de tiempo del orden de 30 minutos. Si después de dormir, se apaga automáticamente evitando así el gasto de energía. Usted ahorra las pilas y la propia energía de la red con este tiempo.
No son pocas las personas que llevan a la cama sus radios portátiles, walkman y otros pequeños dispositivos electrónicos a la pila, terminando así por dormir con su alimentación conectada.
El resultado es el desgaste total de las pilas lo que no es muy interesante teniendo en cuenta el costo actual.
Lo que proponemos en este artículo es una solución interesante para este problema, ya que resuelve la cuestión tanto del costo de las pilas que se eliminan como del hecho de dormir con él conectado proporcionando una temporización.
Presentamos un borrador de pilas, es decir, una fuente que sustituye las pilas de su aparato y que se apaga automáticamente después de un tiempo programado.
Si queremos más tiempo, simplemente presione un botón y tendremos una nueva temporización.
La versión básica de este proyecto es para aparatos alimentados por 4 pilas (6 voltios) desde las pequeñas hasta las grandes, pero se pueden realizar cambios para alimentar otros tipos de aparatos.
Si el aparato alimentado tiene una entrada de borrador, no se debe realizar ningún cambio en su circuito.
Si no lo tiene, la adaptación es relativamente simple.
CARACTERÍSTICAS
Tensión de entrada: 110/220 VCA
Tensión de salida: 6 V (modificable)
Corriente máxima de salida: 500 mA
Temporización: 1 minuto a 30 minutos
COMO FUNCIONA:
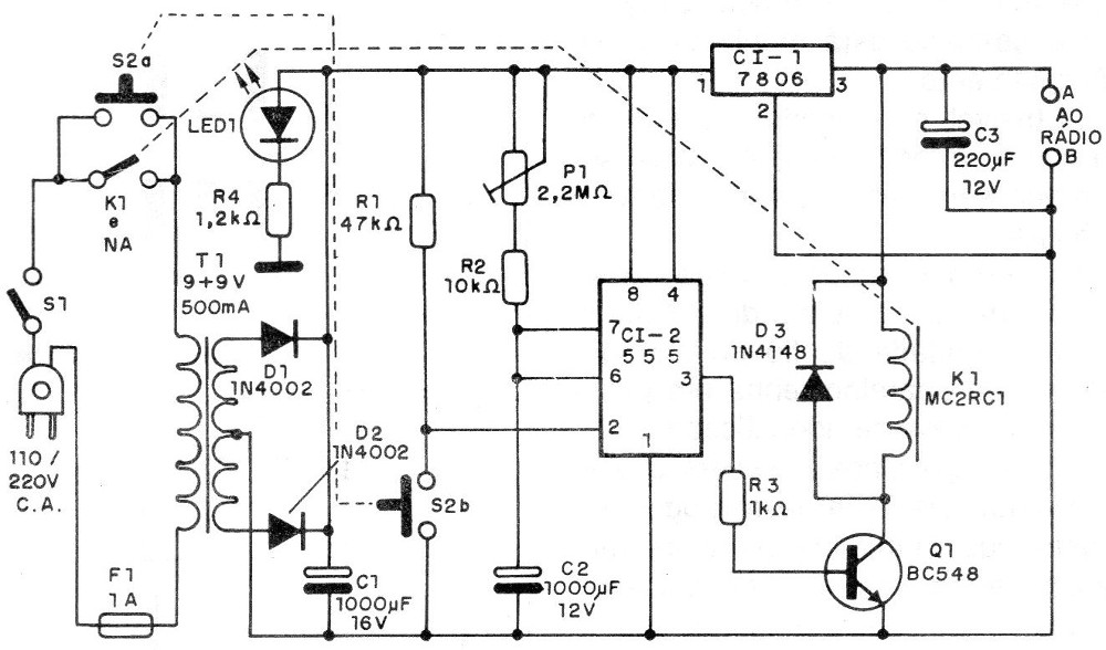
El circuito consta básicamente de una fuente de alimentación estabilizada donde el transformador T1 baja la tensión de la red que entonces es rectificada por los diodos D1 y D2.
El filtrado se realiza por el capacitor C1 y la regulación a través de un circuito integrado 7806, que proporciona a su salida 6 V.
Podemos usar el 7805 para obtener 5 V o el 7812 si queremos 12 V.
En este caso, de 12 V, sin embargo, será necesario utilizar un transformador de 12 V de secundario.
Esta fuente también alimenta el circuito de temporización.
De esta forma, cuando presionamos por un instante S2 (doble interruptor de presión), suministra alimentación al circuito y al mismo tiempo llevamos el pin 2 de disparo de un 555 monoestable al nivel bajo, lo que provoca el disparo.
Este disparo lleva la salida del circuito integrado al nivel alto lo que polariza el transistor para energizar la bobina del relé.
El cierre del relé realimenta el circuito manteniendo su alimentación aunque se suelte S2.
El tiempo de cierre del relé y por lo tanto la alimentación del circuito con la salida en 6 V será dada por el ajuste del potenciómetro P1 y por el valor del capacitor C2.
Siendo el potenciómetro P1 de 2,2 M ohms y el capacitor C1 de 1 000 uF tenemos aproximadamente 30 minutos de temporización, despreciando las tolerancias de los componentes.
Esto significa que después de 30 minutos de accionado S2, la salida Cl-1 va de nuevo al nivel bajo lo que lleva el transistor al corte.
El relé se desenergiza abriendo sus contactos. Con ello la alimentación del circuito es totalmente cortada con su desconexión total.
Para una nueva temporización, basta presionar por un instante S2.
Incluso durante un ciclo de temporización, si S2 es presionado tendremos un nuevo recuento de tiempo.
Los tiempos de temporización son posibles desde que se utilizan capacitores de excelente calidad ya que las fugas pueden llevar el circuito al no disparar.
MONTAJE
En la figura 1 tenemos el diagrama completo del borrador de pilas temporizadas.
La disposición de los componentes principales en una placa de circuito impreso se muestra en la figura 2.

Un pequeño radiador de calor debe ser atado al circuito integrado 7806 (Cl-l), si es necesario, es decir, si ocurre el calentamiento excesivo en el Cl.
Para CI-2 sugerimos el uso de un zócalo DIL de 8 pines.
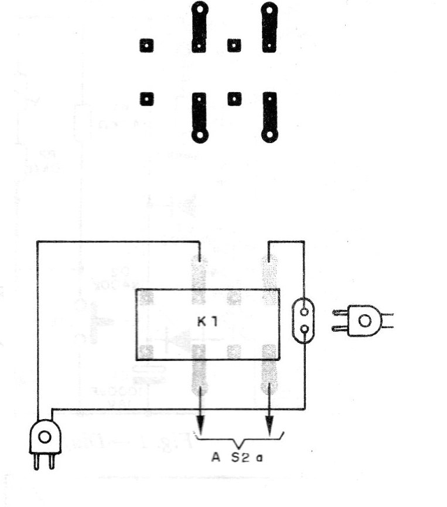
Si el lector tiene dificultad para obtener un interruptor de presión doble, puede improvisar uno con dos interruptores simples montados lado a lado con una tecla única que se sostiene, como muestra la figura 3.

El relé es del tipo utilizado para montaje en placa de circuito impreso, pudiendo ser utilizado un zócalo DIL.
Sin embargo, los relés equivalentes de menor costo también se pueden utilizar.
Los capacitores electrolíticos son para 12 V o más y los resistores son de 1/8 o 1/4 W con 5 a 20% de tolerancia.
Los diodos rectificadores admite equivalentes y D3 es cualquier diodo de silicio de uso general.
Para el transistor podemos utilizar equivalentes como el BC547 o incluso BC549. El interruptor S1 es opcional, sirviendo para interrumpir la temporización apagando el aparato, así como también es optativo el LED1 en serie con la resistencia R4, cuya función es indicar que el aparato está monitoreado, en funcionamiento.
El fusible se monta en un soporte apropiado y todo el conjunto se puede montar en una caja plástica como la de la figura 4.

En la figura 5 tenemos el modo de hacer la adaptación en una radio.

Observe que la polaridad del cable de entrada, si su aparato tiene un adaptador de enchufe, debe ser identificado.
Algunos aparatos poseen el polo positivo en la parte externa del enchufe mientras que otros en la parte interna.
Compruebe antes de conectar el suyo, ya que una inversión puede causar daños al aparato alimentado.
PRUEBA Y USO
Hecho el montaje, conecte a la salida una lámpara de 6 V o bien el multímetro en la escala de tensiones DC que permita leer 6 V.
Presione S2 con el potenciómetro en la posición de menor tiempo. La tensión en la salida debe ir a los 6 V por un intervalo de tiempo de unos minutos. Después de eso se oye un pequeño chasquido del relé que abre sus contactos y la tensión cae a cero.
Comprobado el funcionamiento es sólo experimentar en el aparato alimentado, ajustándose en P1 el tiempo deseado para el apagado.
Podemos adaptar este aparato para funcionar como temporizador para otros tipos de carga usando para este propósito el otro contacto disponible en el relé.
Basta con tirar hacia este propósito hilos hasta un par de terminales aislados. En la figura 6 mostramos el modo de hacer una adaptación más completa con alimentación.

Recuerde que la capacidad de corriente del relé usado es 2 A lo que significa 200 W en la red de 110 V y 400 W en la red de 220 V.
Para utilizar el aparato sólo presione S2 después de conectar S1 y utilice la radio, el walkman o el otro alimentado. Al final del tiempo, si quieres escuchar más música es sólo presionar de nuevo S2.
CI-1 - 7806 - circuito integrado regulador de tensión
CI-2 - 555 - circuito integrado temporizador
Q1 - BC548 - transistores NPN de uso general
D1 y D2 - 1N4002 o equivalentes diodos de silicio
D3 - 1N4148 - diodo de silicio de uso general
K1 - relé de 6 V
S 1 - interruptor simple
S2 - interruptor de doble presión
F1 - 1A - fusible
T1 - transformador con primario de acuerdo con la red local y secundaria de 9 + 9 V x 500 mA.
C1- 1000 uF x 16 V - capacitor electrolítico
C2 - 1 000 uF x 12 V - capacitor electrolítico
C3 - 220 uF x 12 V - capacitor electrolítico
P1 - 2,2 M ohms - potenciómetro
R1 - 47 k ohms x 1/8 W - resistor (amarillo, violeta, naranja)
R2 - 10 k ohms x 1/8 W - resistor (marrón, negro, naranja)
R3 - 1 k ohms x 1/8 W - resistor (marrón, negro, rojo)
R4 - 1,2 k ohms x 1/8 W - resistor (marrón, rojo, rojo)
Varios: placa de circuito impreso, caja para montaje, soporte de fusible, cable de alimentación, botón para el potenciómetro, conector para el aparato alimentado, hilos, soldadura, etc.




