Es un proyecto de gran interés para quienes tienen conjuntos musicales. Se trata de un booster que amplifica la señal de una guitarra en un nivel más bajo, cuando estamos haciendo acompañamientos por la simple acción sobre un pedal él aumenta la ganancia para poder hacer un suelo. El circuito es extremadamente simple, ya que sólo utiliza un transistor y puede ser intercalado entre cualquier guitarra y la entrada del amplificador.
Cuando hacemos acompañamiento con una guitarra su volumen debe ser menor para que no se sobresalga en relación a los demás instrumentos. Por otro lado, cuando hacemos suelo este volumen debe ser aumentado, pues queremos que este instrumento se sobresalga en relación a los demás.
El circuito que presentamos reúne estas dos características, constituyéndose además en un excelente preamplificador si su amplificador no tiene la sensibilidad deseada para operar con captadores de guitarra y guitarra.
Como se trata de montaje bastante compacta, que puede instalarse en una cajita y accionada por un pedal, su uso es bastante simple. Además, no necesita ninguna adaptación en el equipo para poder funcionar, ya que es intercalada entre el captador de la guitarra o la guitarra y la entrada del amplificador. El bajo consumo de corriente permite que sea alimentado por una simple batería de 9 V.
COMO FUNCIONA
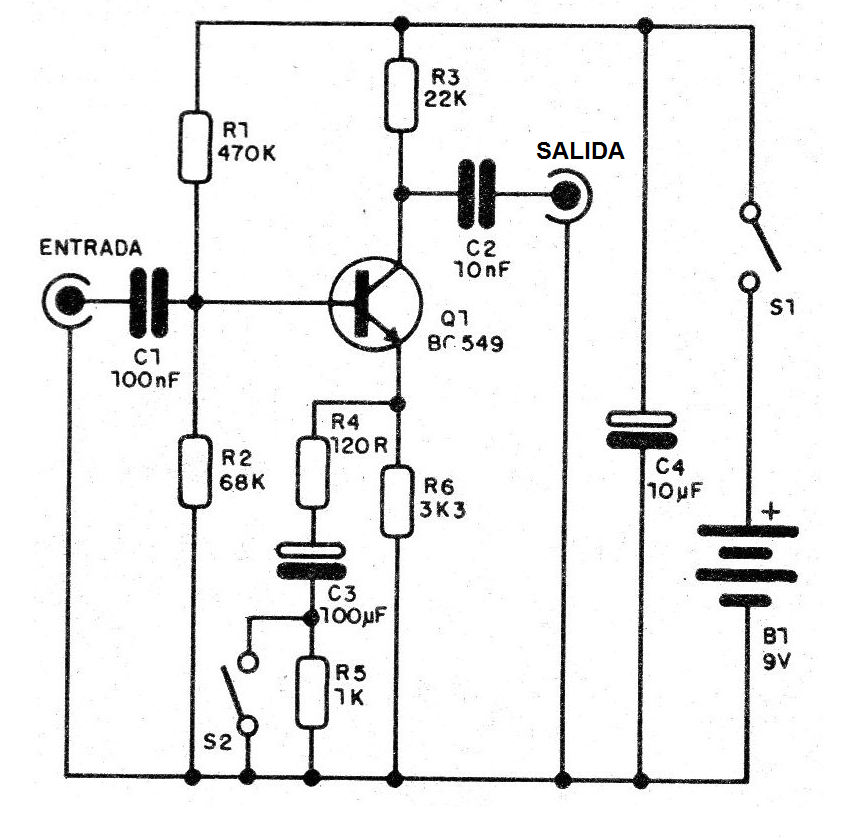
El circuito consiste básicamente en una etapa de amplificación con un transistor NPN de alta ganancia conectado en la configuración de emisor común. En esta configuración, la señal a ser amplificada se aplica a la base del transistor y se retira de su colector. En nuestro caso esto es hecho por los condensadores C1 y C2, respectivamente.
La ganancia del circuito dependerá de los elementos de polarización, tanto de base y colector como de emisor. Así, para poder controlar la ganancia por una simple llave tenemos un circuito especial de emisor que funciona de la siguiente manera: con la llave S2 abierta, la resistencia R5 está en el circuito en serie con C3 y C4, de modo que la ganancia del paso es bajo, pues el desacoplamiento de emisor que C3 podría proporcionar es amortiguado por R5.
Con la llave cerrada la resistencia R5 es cortocircuitada y, con ello, la acción de desacoplamiento y realimentación de C3 es total, proporcionando máximo ganancia para la etapa.
La impedancia de entrada del circuito permite su operación con la mayoría de los captadores de guitarra y guitarra, y en la salida tenemos un nivel de señal que puede excitar la mayoría de los amplificadores.
MONTAJE
En la figura 1 damos el diagrama completo de este aparato.
En la figura 2 tenemos la placa de circuito impreso en tamaño natural, la cual puede ser instalada, junto con la batería, en una pequeña caja de madera.
Esta caja ya tiene un formato que permite el uso de S2 (de presión) como pedal, como muestra la figura 3.
El transistor es el BC549 o cualquier equivalente como el BC239. Los resistores son de 1/8 o 1/4 W con tolerancia de 10% o menos, y los condensadores electrolíticos son para 12 V o más. Los condensadores Cl y C2 son de poliéster o cerámica.
Para la entrada y salida se deben utilizar los jack.
El jack de entrada debe ser compatible con el enchufe de la guitarra y, para salida, debemos usar un jack que a través de un hilo posibilite la conexión con la entrada del amplificador.
S1 es un interruptor simple y para la batería deberemos tener un conector apropiado.
Los cables de conexión a los jack deben ser blindados para evitar la captación de zumbidos.
Prueba y uso
Para la prueba, basta con intercalar la unidad entre el instrumento y la entrada del amplificador, conectando su alimentación en S1.
Después se ajusta el volumen del amplificador, al mismo tiempo que se toca el instrumento. Presionando S2 el volumen del sonido debe aumentar. Cambie el efecto con el cambio de R4 y R5.
Q1 - BC549 o equivalente - transistores NPN
S1 - interruptor simple
S2 - interruptor de presión
C1 - 100 nF - condensador de cerámica o de poliéster
C2 - 10 nF - condensador de cerámica o de poliéster
C3 - 100 pF - condensador electrolítico
C4 - 100 uF - condensador electrolítico
R1 - 470k - resistor (amarillo, violeta, amarillo
R2 68 k - resistor (azul, gris, naranja)
R3 - 22k - resistor (rojo, rojo, naranja)
R4 - 120 ohms - resistor (marrón, rojo, marrón)
R5 - 1k - resistor (marrón, negro, rojo)
R6 - 3k3 - resistor (naranja, naranja, rojo)
B1 - 9 V - batería
Varios:
Placa de circuito impreso, conector de batería, jack de entrada y de salida, hilos blindados, soldadura, etc.






