Uno de los circuitos integrados más versátiles de toda la línea CMOS digital es el 4093. Con él es posible hacer una infinidad de proyectos que involucra desde la generación de señales hasta la temporización. El propio autor de este artículo está lanzando por su editorial un libro que reúne más de 100 proyectos usando este componente, muchos de los cuales ya publicados en este sitio. En este artículo, exploramos algunas configuraciones interesantes del 4093 que pueden ser modificadas, ampliadas o incluso usadas de la forma indicada.
El circuito integrado 4093 está formado por 4 puertos NAND disparadores que pueden funcionar de forma independiente en diversos tipos de configuraciones.
En la figura 1 tenemos la pinza del 4093 que puede ser alimentado con tensiones de 3 a 15 V, aunque su banda ideal para operación, principalmente en las aplicaciones más críticas quede entre 5 y 12 V.

Básicamente, los puertas se pueden utilizar en la función NAND normal o como inversores. Para utilizar una puerta NAND como un inversor basta unir las dos entradas o aún conectar una de ellas al positivo de la alimentación, como muestra la figura 2.

A partir del hecho de que tenemos estas dos funciones disponibles y que el 4093 presenta una elevadísima resistencia de entrada podemos sugerir las siguientes aplicaciones interesantes para nuestros lectores.
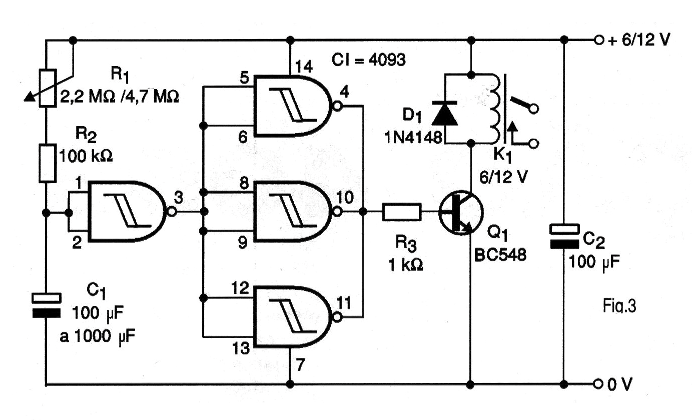
1. TIMER
Cuando conectamos la alimentación del circuito mostrado en la figura 3 el capacitor se encuentra descargado y con ello el pino 2 de la puerta conectada como inversora está prácticamente en el nivel lógico bajo. Esto significa que su salida está en el nivel alto.

Esta salida está conectada a las otras tres puertas que funcionan como un buffer-inversor excitando el transistor.
Con la entrada de estas tres puertas en el nivel alto, su salida permanece en el nivel bajo y con ello el transistor en el corte.
El relé estará abierto en estas condiciones.
Cuando la carga del capacitor alcanza el punto en que la puerta en el que está conectado reconoce como nivel alto, ocurre la conmutación y con ello la salida de las tres puertas utilizadas como buffer va también al nivel alto, excitando el relé que cierra los contactos.
La temporización es dada por el tiempo que el capacitor tarda para cargar de cero hasta aproximadamente 1/3 de la tensión de alimentación.
Con un potenciómetro de 2,2 M ohms y un capacitor de 2 200 uF se pueden obtener temporizaciones de más de 1 hora.
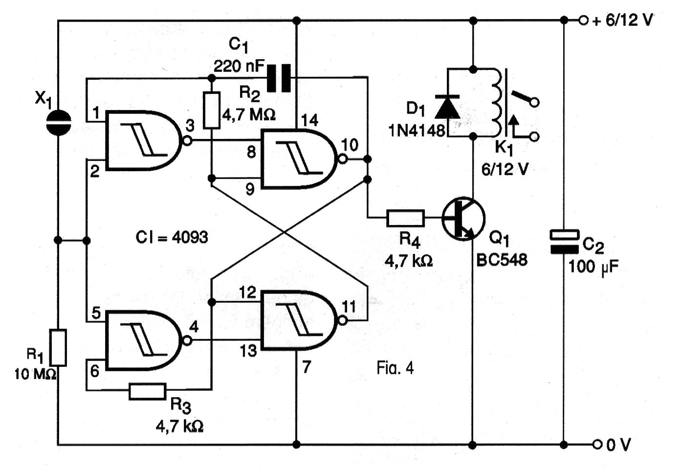
2. BIESTABLE DE TOQUE
Un toque en el sensor X1 del circuito mostrado en la figura 4 hace que el flip-flop formado por las 4 puertas NAND conmute conectando el relé que puede entonces controlar una carga externa.

Un nuevo toque en el sensor hace que el nuevo cambio de estado ocurra, apagando el relé.
El interesante de la acción biestable es el uso de un solo sensor.
La sensibilidad depende del resistor R1 que puede tener valores reducidos si hay tendencia al disparo errático.
El capacitor C1 que determina la prontitud en la acción de conmutación y también la sensibilidad a eventuales picos que puedan causar repiques de funcionamiento puede ser alterado.
La carga controlada depende del relé utilizado así como la alimentación.
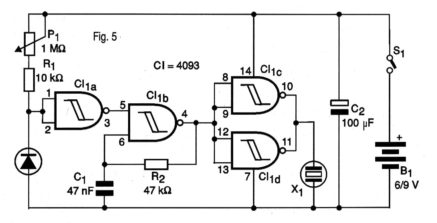
3. DETECTOR INFRARROJO
El circuito que se muestra en la figura 5 puede utilizarse para detectar el funcionamiento de fuentes infrarrojas cuyo espectro de emisión se encuentra dentro de la sensibilidad del sensor utilizado.

El sensor puede ser un foto-diodo común o un foto-transistor que pueden detectar radiación infrarroja de LEDs y otros emisores.
Cuando la señal se recibe con suficiente intensidad para conmutar la puerta CI-1a su salida va al nivel alto poniendo en acción el oscilador formado por el puerto CI-1b.
La frecuencia de la señal reproducida depende de C1 y R3 (que pueden cambiar).
La señal aplicada a las otras dos puertas que funcionan como amplificadores digitales es reproducida por un transductor piezoeléctrico.
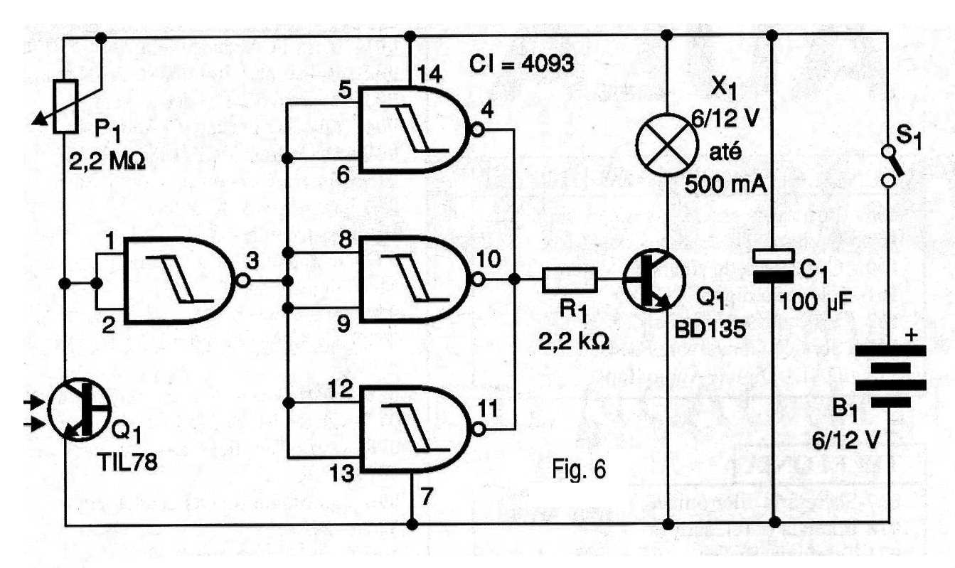
4. LUZ DE EMERGENCIA
Con la configuración mostrada en la figura 6 una lámpara común de 12 V se enciende cuando la luz deja de incidir en el sensor.

Una posibilidad interesante es utilizar para B1 una batería recargable (Nicad) acoplada a un circuito cargador simple, conforme lo mostrado en la figura 7.

De esta forma, cuando haya corte de energía y deje de incidir la luz en el sensor, la luz de emergencia se encender.
La sensibilidad al disparo se ajusta en P1.
Si hay tendencia al disparo con el paso de sombras rápidamente delante del sensor, un condensador de 1 a 10 uF puede ser conectado en paralelo con el sensor.
Este componente también evitará que la lámpara se apague con destellos de luz, por ejemplo, un relámpago.
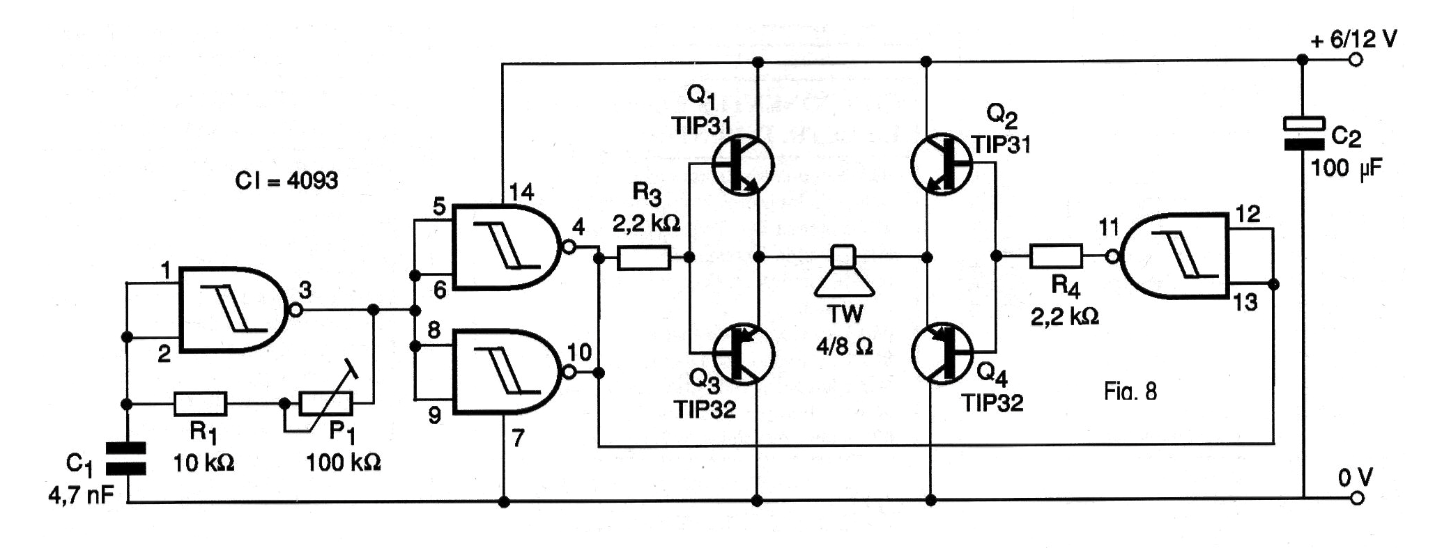
5. GENERADOR DE SONIDO Y ULTRA-SONIDO DE ALTA POTENCIA
En la figura 8 mostramos una aplicación en la que el 4093 excita un paso con 4 transistores en la configuración puente H.

Este circuito, dependiendo del valor de C1 puede ser usado tanto para generar ultrasonidos en un espanta-pájaros electrónico para pájaros o roedores como puede ser usado para generar sonidos audibles en una alarma.
Para valores entre 1 nF y 4,7 nF tenemos la producción de ultrasonidos en caso de que el transductor puede ser un tweeter piezoeléctrico. Para sonidos el condensador debe quedar entre 10 y 47 nF. El ajuste de frecuencia se realiza en P1.
Todos los transistores deberán montarse en radiadores de calor y la potencia final dependerá de la tensión de alimentación que puede superar los 10 watts.
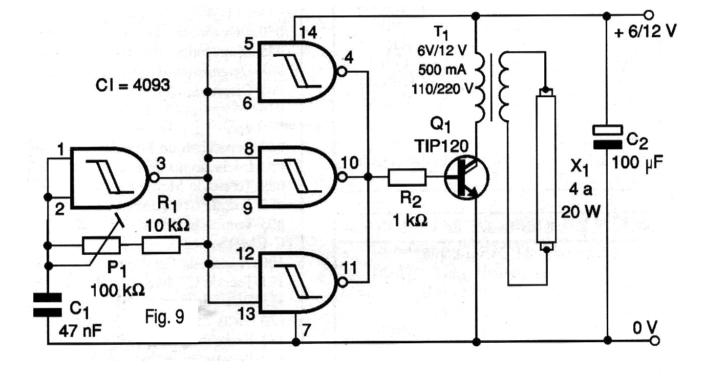
INVERSOR FLUORESCENTE Y ULTRAVIOLETA
El circuito inversor mostrado en la figura 9 puede utilizarse para accionar una lámpara fluorescente en un sistema de iluminación de emergencia, camping o incluso para uso automotriz.

El rendimiento depende del transformador usado y de la frecuencia que se puede ajustar en P1.
Dependiendo de la lámpara, el lector puede hacer experimentos con diversos transformadores pequeños. El transistor de potencia debe montarse en un radiador de calor.
Otra aplicación importante es en el accionamiento de una pequeña lámpara ultravioleta de 2 a 4 watts para análisis de fluorescencia de rocas en análisis de campo, lo que puede llevar al descubrimiento de minerales raros.
El aparato, alimentado con 4 o 6 pilas grandes, puede ser montado en una pequeña caja para uso portátil.



