Describimos en este artículo dos circuitos para alimentación de lámparas con efectos secuencial / lntermitente / strobo combinados o separados y con alta capacidad de potencia. El circuito está indicado para aplicaciones profesionales como, por ejemplo, anuncios luminosos, salones de fiestas, vitrinas, señalización, etc. Usando 4 SCRs de 8 A puede controlar hasta 3200 W de lámparas en la red de 110 V y el doble en la red de 220 V.
Este artículo sólo funciona con lámparas incandescentes. También recordamos que existen versiones modernas que hacen uso de LEDs y tienen menor consumo.
El efecto secuencial ha sido ampliamente usado en anuncios luminosos, vitrinas, salones de fiestas y en muchos otros casos, haciendo correr filas de lámparas con un visual que pocos sistemas logran superar.
Sin embargo, la mayoría de las apariciones utilizadas en aplicaciones de gran tamaño son secuenciales simples o que, como máximo, presentan el efecto de reversión de movimiento.
Lo que describimos en este artículo es algo diferente: modulamos las lámparas que corren de dos formas, obteniendo así efectos combinados de intermitente y strobo.
Dos circuitos son presentados, quedando a cargo del lector elegir lo que le interesa, para sus aplicaciones específicas.
El primero es de un sistema secuencial / intermitente donde las lámparas corren y paran, a intervalos programados.
El segundo, además del efecto indicado, también puede ajustarse para que las lámparas al correr también parpadeen rápidamente, con un efecto estroboscópico adicional.
Los dos circuitos tienen la misma potencia de salida, y difieren sólo por uno integrado.
Características:
(comunes a los dos proyectos)
Tensión de alimentación: 110/220 V c.a.
Potencia por canal: 800 W (110 V) 1600 W (220 v)
Potencia total: 3200 W (110 V) o 6400 W (220 V)
Número de canales: 4
Tipo de lámpara utilizada: incandescente sólo, según la red local (cualquier cantidad hasta la potencia máxima)
COMO FUNCIONA
En la figura 1 tenemos un diagrama en bloques para el aparato.

La velocidad del flujo es dada por el segundo bloque, que consiste en un astable 555 y por donde comenzamos el análisis del funcionamiento del aparato.
En este bloque lo astable produce pulsos cuya velocidad depende del ajuste de P2 y del valor de C2, que puede ser modificado conforme la aplicación deseada.
Estos pulsos excitan directamente el contador formado por un integrado 4017. Este contador está programado para contar hasta 4, conectando la quinta salida (pino 10) al reset (perno 15).
Así, a cada pulso del bloque anterior una de las salidas del 4017 va al nivel alto, volviendo la anterior al nivel bajo.
El oscilador que controla este contador es en realidad un oscilador disparado por el primer bloque, que también consiste en un astable 555.
De esta forma, el reloj que controla el 4017 y, por lo tanto, la velocidad del efecto, es conectado y apagado regularmente en intervalos que dependen justamente de la frecuencia del primer bloque. En el caso de que se produzca un cambio en el valor de la temperatura,

Para inhibir el efecto de flujo y tener el funcionamiento normal, basta con cerrar la llave S1, que habilita el segundo bloque de modo permanente. La combinación de velocidad de los dos osciladores produce efectos interesantes.
La salida secuenciada del 4017 se aplica a 4 transistores conductores que tienen sus emisores conectados a las compuertas de 4 triacs.
De esta forma, cada triac dispara cuando la salida del 4017 va al nivel alto y el transistor correspondiente satura.
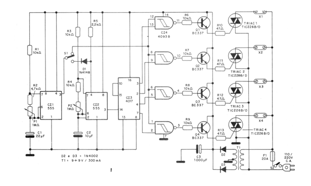
En el segundo proyecto, la salida del 4017 pasa antes por 4 puertos NAND que son controlados por un tercer oscilador, que en realidad es el del primer bloque, pero operando en punto diferente.
En este circuito, cuando pasamos la llave S1 a la posición que conecta lo astable en las puertas NAND, modulan directamente las lámparas, y no el oscilador.
Colocando este oscilador a una velocidad algo elevada, mayor que la del segundo oscilador, tenemos la producción del flujo acompañado del efecto estroboscópico, como muestra la representación gráfica de la figura 3.

Observe que las líneas de tierra del circuito de alta y de baja tensión son comunes. La fuente de alimentación del sector de baja tensión utiliza sólo un transformador, dos diodos y un capacitor de filtro, ya que no es crítica.
MONTAJE
Los cuidados para el montaje valen para los dos proyectos, ya que la única diferencia básica entre ellos es la presencia de un circuito integrado adicional.
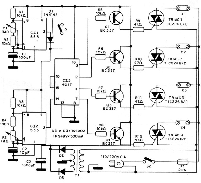
El circuito del proyecto 1 se muestra en la figura 4.

La disposición de los componentes de este proyecto, que no tiene el efecto estroboscópico (sólo el secuencial intermitente), se muestra en la figura 5.

Para la segunda versión, en la que tenemos el efecto estroboscópico, el circuito completo se muestra en la figura 6.

La disposición de los componentes en una placa de circuito impreso se muestra en la figura 7.

Los triacs deben estar dotados de buenos radiadores de calor, principalmente si se desea una operación de alta potencia. Disipadores del lado externo de la caja, o aún con agujeros de ventilación en la caja, son importantes.
Tenemos dos tipos de triacs posibles para uso: los que tienen sufijo B y que se indican para la red de 110 V, y los de sufijo D, que se indican para la red de 220 V. El transformador tiene primario de acuerdo con la red local y secundario de 7,5 + 7,5 V o 9 + 9 V con corriente de 300 mA o más.
Los transistores pueden ser sustituidos por los BD135 que, sin embargo, tienen un pinado diferente; estos transistores no necesitan radiadores de calor.
Para los circuitos integrados se obtiene mayor seguridad si se utilizan sockets. Los electrolíticos deben tener tensiones de trabajo de 12 V o más, y los potenciómetros pueden ser tanto log como lin.
No se recomienda utilizar el interruptor S2 en combinación con el potenciómetro, dada la corriente que debe controlar.
Las conexiones de alta corriente que corresponden a los terminales principales 1 y 2 de los triacs y salidas (MT1, MT2, X1, X2, etc.), deben realizarse con hilos compatibles con la corriente conducida.
Las tomas X1, X2, etc. deben ser de alta capacidad de corriente, así como el interruptor general S2. Todo el conjunto puede ser instalado en una caja de metal o plástico.
UTILIZACIÓN Y PRUEBA
Para la prueba de funcionamiento, basta con conectar lámparas comunes, de 5 a 60 W en las tomas de X1 a X4 y alimentar la unidad.
Ajuste en P2 la velocidad del efecto con la llave S1 en la posición en que el flujo no tenga modulación o interrupción.
A continuación, cambie de posición S1 y ajuste el segundo efecto. Comprobado el funcionamiento es sólo hacer la instalación. Para un "circuito cerrado" de lámparas tenemos las conexiones mostradas en la figura 8.

Existen cables paralelos con sockets agregados especialmente preparados para uso en sistemas secuenciales de 3 a 10 canales.
Como nuestro sistema tiene 4 canales, se puede utilizar un hilo para más canales, dejando los excedentes apagados, o aprovechándolos con otra finalidad. Para un sistema lineal tenemos las conexiones de la figura 9.

Circuito 1
Semiconductores:
CI1, Cl2 - 555 - circuito integrado - temporizador
Cl3 - 4017 - circuito integrado CMOS - contador
Triac, la Triac4 - TlC226B o TlC226D - triacs de 8 A
Q1 a Q4 - BC337 - transistores NPN de media potencia
D1 - 1N4148 - diodo de uso general
D2, D3 - 1N4002 - diodos de silicio
Resistores (1/8 W, 5%):
R1 a R8 - 10 k ohms
R9 a R12 - 47 ohms
P1, P2 - potes de 1 M ohms
Capacitores electrolíticos de 12 V:
C1 - 100 uF
C2 - 10 uF
C3 - 1 000 uF
Varios:
T1 - transformador con primario de acuerdo con la red local y secundaria de
7,5 + 7,5 V x 300 mA o 9 + 9 V x 300 mA
S1 - interruptor simple
S2 - interruptor de alta corriente
F1 - Fusible de 20 A
X1 a X4 - tomas de alta corriente
Placa de circuito impreso, sockets para los integrados, radiadores de calor para los triacs, soporte de fusible, cable de alimentación, caja para montaje, hilos de soldadura
Circuito 2
El mismo material del circuito 1, cambiando:
a) Añadiendo Cl4 - 40938 - circuito integrado CMOS
b) Cambiando C1 a 22 uF, electrolítico de 12 V
c) Cambiando F12 a 4,7 k ohms
d) Al cambiar R9 parar 10 k ohms
e) añadiendo R13 a 47 ohms
f) Cambiando S1 a 1 polo x 2 posiciones



