Este circuito TTL de 4 canales utiliza triacs para accionar cuatro conjuntos de lámparas incandescentes con una potencia máxima de 1 000 W en la red de 110 V. El circuito no presenta dificultades para el montaje, pues los componentes utilizados son comunes.
Este circuito utiliza una lógica TTL para hacer el accionamiento secuencial de 4 triacs de alta corriente.
Con él lámparas incandescentes pueden ser controladas con un efecto cuya velocidad puede ser ajustada en un pote.
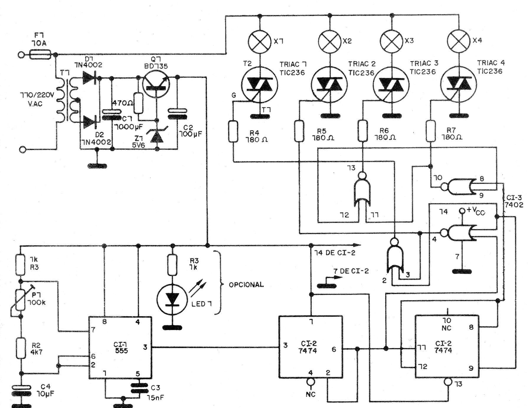
En la figura 1 tenemos el diagrama de bloques del circuito, por donde podemos hacer un rápido análisis de su funcionamiento.
Una fuente de alimentación sencilla alimenta los circuitos digitales TTL con 5 V que es la tensión que necesitan para el funcionamiento.
Si el lector desea, puede optar por una configuración equivalente utilizando el regulador 7805, haciendo los cambios necesarios en el diseño de la tarjeta de circuito impreso.
El primer bloque consiste en el oscilador que determina la señal de reloj.
Este bloque contiene un 555 en la configuración estable, con la frecuencia determinada básicamente por C4 y por el ajuste de P1.
La señal de reloj se aplica a un contador de hasta 4 digitales formado por dos flip-flops de un circuito integrado 7474.
La señal de este contador es digital (binario), precisando ser decodificado, lo que es logrado por los puertos NOR de un circuito integrado 7405.
Estos circuitos excitan entonces la etapa de potencia, formada por los triacs que tienen por carga, las lámparas incandescentes.
No deben utilizarse otros tipos de lámparas.
Montaje
En la figura 2 tenemos el diagrama completo del sistema secuencial de cuatro canales.
En la figura 3 tenemos la placa de circuito impreso para el montaje.
En el montaje, observe cuidadosamente las posiciones de los circuitos integrados y de los Triacs.
Los Triacs deben estar dotados de disipadores de calor apropiados. Para la potencia máxima (por encima de 5 A), colóquelos fuera de la placa con conexiones a través de hilos gruesos.
Los resistores son de 1/8 W y los capacitores electrolíticos para 12 V o más.
El transformador es de 6 + 6 V con 300 mA a 500 mA de corriente de secundario.
Para las lámparas utilice hilos gruesos, de acuerdo con su cantidad.
Para probar, basta con encender el aparato y comprobar que las lámparas se encienden en secuencia, ajustando la velocidad del efecto en P1.
CI-1 - 555 - circuito integrado
CI-2 - 7474 - circuito integrado TTL
CI-3 - 7404 - circuito integrado TTL
Triac 1 a Triac 4 - TIC236 o equivalentes - triacs sufijo B para la red de 110 V y sufijo D a la red de 220 V
LED1 - LED rojo común
Z1 - 5V6 - diodo zener de 400 mW
Q1 - BD135 - transistores NPN de uso general
D1, D2 - 1N4002 - diodos de silicio
F1 - 10 A - fusible
P1 - 100 k ohms - pote
C1 - 1 000 uF x 12 V - electrolítico
C2 - 100 uF x 12 V - electrolítico
C3 - 15 nF - cerámico o poliéster
C4 - 10 uF - electrolítico
R1 - 470 ohms - resistor - amarillo, violeta, marrón
R2 - 4k7 ohms - resistor - amarillo, violeta, rojo
R3 - 1 k ohms - resistor - marrón, negro, rojo
R4 a R7 - 180 ohms - resistores - marrón, gris, marrón
X1 a X4 - lámparas
T1 - Transformador - ver texto
Varios:
Cable de fuerza, placa de circuito impreso, caja para montaje, hilos, soldadura, tomas para las lámparas, soporte para el fusible, etc.






