Un problema interesante de la lógica que se convierte fácilmente en un juego con una aplicación práctica de la electrónica digital y todavía se puede utilizar en los cursos de la mecatrónica es el juego de la travesía o el problema del barquero. Esto tiene su versión electrónica descrita en este artículo que indica cuando el jugador pierde. Sencillo de hacer, demostrar los principios tales como, por ejemplo, ferias de desafío o un juguete.
El juego de la travesía es bien conocido por muchos de nuestros lectores. Es
un problema en el que un barquero debe llevar a la otra parte un río un zorro, una gallina y una bolsa de maíz. Sin embargo, como barco es pequeño, se pueden tomar de cada vez que uno de los tres.
Por supuesto, si el barquero tomar el zorro, el pollo come el maíz y se tomar
el maíz, el zorro se come el pollo. Del mismo modo, teniendo una combinación
diferente de cualquiera de los tres, llegará un momento en que la otra margen que tienen que comerse unos a otros, y esto no puede ocurrir.
El problema del barquero es entonces el transporte de los tres, mientras
una margen y otra en combinación que no permite que uno coma el otro sin la presencia del barquero.
En la versión electrónica, el barquero y el zorro, el pollo y el maíz son simulados por teclas que deben ser movidas en pares en un lado a otro, simulando el cruce del río.
Si una combinación incorrecta se configura en esta unidad un oscilador de audio entra acción, y hace sonar una alarma, y ??el juego finaliza.
A continuación, a partir de la posición en la que todas las llaves están en un lado del río, el jugador debe pasar dos a dos, uno siempre representando
barquero, al otro lado ir y venir sin permitir que el oscilador funcione.
Características:
- Tensión de alimentación: 3 o 6 V (2 o 4 pilas);
- Corriente consumida sin toque: 0,1 mA;
- Consumo de corriente con toque: 20 mA.
Como funciona
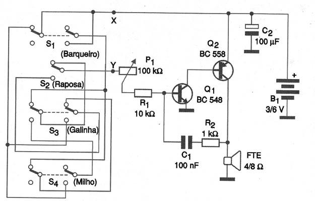
Las llaves representan el barquero, el zorro, el pollo y el maíz son los tipos, 2 polos x 2 posiciones de palanca y están conectados en una configuración de lógica que "detectar" cuando uno come al otro. Cuando esto sucede, lo que corresponde a la función lógica E (AND), el oscilador recibe energía para polarizar la base del primer transistor, y entra en acción.
La frecuencia del oscilador con dos transistores complementarios es determinada por el ajuste P1 y también por el valor de C1.
Este circuito, incluso cuando se alimenta con 3 V (2 baterías), tiene una buena potencia, puede excitar un pequeño altavoz.
Montaje
En la Figura 1 tenemos el diagrama completo del dispositivo. La disposición de los componentes en una pequeña placa de circuito impreso universal o matriz de contactos, ya que es de fácil instalación, se indica el principiante, se muestra en la Figura 2.


El altavoz es pequeño (5 cm) de 4 u 8 ohmios, y los transistores admiten muchos equivalentes. Los resistores son de 1/8 W o mayores, y el capacitor C1 puede tanto ser de cerámica cómo poliéster.
El capacitor C2 es un electrolítico de 6 V y el trimpot o potenciómetro no es crítico. Las llaves pueden ser deslizantes o mango para facilitar el accionamiento.
Una caja de plástico o de madera se puede utilizar para alojar todos los componentes.
En este panel se muestran elementos de juego a fin de facilitar jugadores.
Una posibilidad más simple que puede ser adoptada como un tema transversal en las escuelas de nivel fundamental o medios es cambiar el oscilador de audio por un LED con un resistor de 470 Ω en serie. En este caso, el juego es para repasar todas las teclas a la otra posición (a través del río), movimiento de dos en dos, mientras que el LED permanece encendida.
Prueba y Uso
Poner todas las llaves en la posición correspondiente a uno de los bancos el río y se ponga las pilas para alimentar el circuito.
Al pasar las dos llaves de dos, siempre uno que es el barquero de la obtención de combinación no deseada, el oscilador debe silbar. A continuación, ajuste P1 para el tono deseado.
Para jugar, la regla es que el barquero debe ir acompañado en el viaje y volver solamente con uno de los pasajeros. En las operaciones que van y vienen con pasajeros, no debe dejar el silbato del oscilador.
Si esto ocurre, es porque alguien se comió a alguien o algo, y con él, el juego termina.
Es el jugador a través de todos los pasajeros, es decir, pasar todas las claves para el otro lado, sin dejar el oscilador silbar.

Un reto interesante para los lectores más avanzados consiste en la preparación de una versión con microcontrolador, por ejemplo, Arduino, usando la lógica de este juego.



