Si hay disponibilidad de espacio y si el lector desea un montaje más sofisticado de localizador, con mayor alcance y con una señal más fácil de seguir, damos una segunda versión que emplea un circuito modulado en tono que produce bips.
La primera versión está en Transmisor Localizador de FM (TEL034S).
Los bips pueden ser seguidos con más facilidad y mejor sintonizados en un receptor.
Sin embargo, el circuito de bip ocupa espacio y el transmisor también es mayor en tamaño, lo que debe tenerse en cuenta si hay limitaciones de espacio en el lugar en que debe instalarse.
El principio de funcionamiento es exactamente el mismo del proyecto anterior: un transmisor que emite señales que se pueden localizar con la ayuda de un receptor.
La diferencia está en el tipo de señal que consiste en una serie de bips cuya tonalidad e intervalo pueden ser elegidos por el montador en función de los valores de los componentes usados.
Los alcances dependen de la tensión de alimentación y pueden superar 1 Km si la alimentación se realiza con 12V y su ubicación permite el uso de una pequeña antena.
Evidentemente, la autonomía en la emisión de la señal depende del tipo de batería o de la pila utilizada.
Para pilas pequeñas, con alimentación de 6 V, cuando el alcance puede llegar a los 200 metros, la durabilidad normal será alrededor de 2 a 3 horas para los tipos alcalinos.
Esta autonomía debe ser tenida en cuenta en el tipo de trabajo que se debe hacer, dando tiempo al agente de localizar el transmisor antes de que sus pilas se agotan.
Con baterías recargables mayores, e incluso alimentación de 7,5 a 9 V, se puede tener una autonomía de 6 horas o más.
FUNCIONAMIENTO
El aparato se puede dividir en tres bloques que se representan en la figura 1.

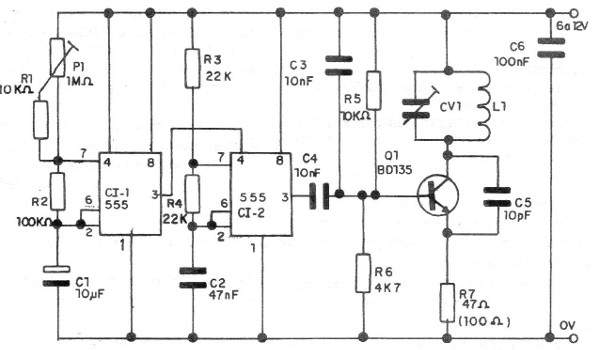
El diagrama completo del transmisor localizador modulado que opera en el rango de FM o VHF se muestra en la figura 2.

En el primer bloque tenemos un oscilador basado en un circuito integrado 555 que genera pulsos intervalos en una frecuencia que se puede ajustar en P1.
Los valores medios de la duración de estos pulsos dependen de la relación de valores entre R2 y el ajuste de P1, además del condensador C1. Las experiencias se pueden hacer cambiando estos componentes para obtener el funcionamiento con el tono y el ritmo deseados.
Estos pulsos determinan la cadencia de los bips y controlan un segundo oscilador, que es el segundo bloque.
El segundo oscilador genera los tonos de los bips y estos tonos se determinan tanto por R3 y R4 como por el valor del condensador C2. En este caso también, el montador puede hacer cambios en los valores de los componentes para obtener los efectos deseados.
En la salida del Cl-2, que es el segundo oscilador y corresponde al pin 3, tenemos bips intervalados que van a modular el tercer bloque, que consiste en el transmisor propiamente dicho.
Para mayor simplicidad, ya que en este tipo de proyecto no tenemos disponibilidad de espacio, el transmisor utiliza un solo transistor de media potencia como oscilador.
La frecuencia de este oscilador, que es la frecuencia de transmisión es determinada por L1 y CV1. Podemos utilizar componentes en este circuito tanto para operar en el rango de FM como en el rango de VHF, según el grado de sigilo deseado, y también la disponibilidad de receptor.
En este punto es interesante observar que usamos un transistor que en realidad es de audio, el BD135, pero este transistor oscila bien hasta la banda de VHF y consiste, por eso, en una solución económica y fácil para este tipo de aparato.
La alimentación del circuito se puede hacer de diversas maneras y su elección depende de la aplicación que el lector tenga en mente.
Podemos utilizar 4 pilas pequeñas medianas o grandes, si el aparato se instala en un objeto, en cuyo caso el alcance varía entre 100 y 500 metros dependiendo de la posibilidad de colocarse antena y también de la eventual existencia de obstáculos para la propagación de las señales. Para los distintos tamaños de pilas sólo hay diferencia en cuanto a su duración en el aparato.
Podemos utilizar 6 pilas o una fuente de alimentación de 9 V, o una batería recargable de 7,2 a 9 V. En este caso, el alcance del aparato quedará entre 500 metros y 1 km dependiendo de las condiciones locales de propagación y obstáculos y la la durabilidad dependerá de la capacidad de la fuente. El consumo del aparato en esta versión estará entre 150 y 250 mA, típicamente.
Finalmente, el aparato puede ser alimentado con batería o fuente de 12 V o instalado en un coche, en cuyo caso tendremos el mayor alcance, pero en este caso el consumo será mucho mayor, lo que debe ser tenido en cuenta.
MONTAJE
La disposición de los componentes en una placa de circuito impreso se muestra en la figura 3.

Tenemos las siguientes opciones para la bobina según la frecuencia, todas enrolladas con hilo de 18 a 22 sin moldes, con diámetro de 1 cm:
Rango de 50 MHz y 80 MHz (VHF inferior): 5 o 6 espiras
Rango de 80 a 110 MHz (FM): 4 espiras
Rango de 110 a 150 MHz (VHF superior): 2 o 3 espiras
Para el rango de VHF superior será conveniente disminuir el valor de C5 a 4,7 o incluso 2,2 pF.
Los capacitores usados en este proyecto deben ser todos cerámicos, excepto C1, que es un electrolítico, y C2 que también puede ser de poliéster.
Los resistores son de 1/8 W y R7 dependerá de la tensión utilizada en la alimentación. Para tensiones de hasta 6 V, utilice 47 ohms. Para tensiones mayores utilice una resistencia de 100 ohms x ½ W.
El transistor, para tensiones superiores a 6 V debe tener un radiador de calor apropiado.
La antena se conecta al colector de Q1 o bien a una toma de la bobina L1. El montador debe elegir la toma o posición de conexión de la antena en L1 para obtener mayor estabilidad y alcance.
La antena no es más que un pedazo de hilo común encapado flexible o rígido de 40 cm de longitud a 1 metro.
El trimmer CV1 puede ser de cualquier tipo o valor, siempre que su capacitancia máxima quede en el rango de 20 a 50 pF.
Recomendamos que los circuitos integrados sean montados en sockets, pues esto facilita su cambio en caso de quema y también evita que sean afectados por el calor durante el proceso de soldadura: los sockets son soldados antes y los circuitos integrados encajados después.
Es importante observar la polaridad o posición tanto de los circuitos integrados como del transistor, pues una inversión accidental no sólo impide el funcionamiento normal del aparato, sino que también puede causar su quema.
El aparato, al igual que el anterior, debe instalarse en una caja de plástico o madera de dimensiones apropiadas. Nunca utilice la caja metálica.
AJUSTES Y UTILIZACIÓN
Para ajustar este transmisor, el procedimiento es el indicado en el proyecto anterior: conecte un receptor en una frecuencia libre del rango de FM, o de la pista elegida, y ajuste CV1 para obtener la señal más fuerte.
Se aleja con el receptor para asegurarse de que la señal captada es la fundamental y no una armónica, que luego desaparece.
Ajuste P1 para obtener el intervalo deseado para los pitidos emitidos.
Para usar, basta con instalar el aparato en la forma deseada.
Si se coloca en un carro, cuide que la antena no quede a partes metálicas. Utilice la propia alimentación de la batería, retirándola de un punto favorable del cableado.
Un lugar apropiado para la instalación está bajo el vehículo, con la antena extendida por debajo, pero sin tocar el suelo.
Las oscilaciones del objeto protegido en movimiento pueden provocar pequeñas fugas de sintonía, pero esto es normal en este tipo de proyecto. Con la conexión de la antena a una toma de la bobina se puede reducir bastante este efecto.
Sin embargo, el montador debe buscar la mejor posición de conexión de la antena, para que esto no ocurra.
Los cambios en los componentes de los osciladores se pueden hacer en el sentido de obtener intervalos y tonos para los bips de la forma que sea más agradable para quien va a seguir las señales.
Las señales se pueden seguir con la ayuda de un receptor dotado de una antena direccional, como en el proyecto anterior.
Semiconductores:
CI-1, Cl-2 - 555 - circuito integrado, temporizador
Q1 - BD135 - transistores NPN de media potencia
Resistores: (1/8 W, 5%)
R1, R5 - 10 k ohms
R2 - 100 k ohms
R3, R4 - 22 k ohms
R6 - 4,7 k ohms
R7 - 47 ohms para alimentación hasta 6 V y 100 ohms para alimentación superior a 6 V
P1 - 1 M ohms - trimpot
Capacitores:
C1 - 10 uF x 16V - electrolítico
C2 - 47 nF - cerámico o poliéster
C3, C4 - 10 nF - cerámicos
C5 - 10 pF - cerámico
C6 - 100 nF - cerámica
CV1 - trimmer - ver el texto
Varios:
L1 - bobina - ver texto
Placa de circuito impreso, caja para montaje, sockets para los circuitos integrados, radiador de calor para el transistor, hilos, soldadura, etc.



