Nuestro proyecto es de un transmisor localizador muy pequeño que puede ser escondido en objetos o incluso personas con el fin de hacer su ubicación o monitorear su posición. Podemos esconder este transmisor en un objeto que sea dejado para ser robado en una empresa y así descubrir dónde el ladrón lo esconde o aún donde está el objeto desaparecido.
El alcance de este transmisor y pequeño, pues en esta aplicación tenemos la limitación del espacio para su instalación.
Operando en la banda FM tiene un alcance entre 50 en 100 metros, lo que también depende de la existencia de obstáculos para que la señal emitida los atraviesa, o del espacio para la colocación de una pequeña antena.
Lo importante es que puede ser montado en una caja de reducidas dimensiones, como muestra la figura 1 y así escondido fácilmente en los objetos protegidos o colocado en el bolsillo de una persona que se pretenda vigilar.

Como emite las señales en el rango de FM, el receptor puede ser una radio común de FM.
Otra característica importante a ser resaltada en este proyecto es que su simplicidad lo toma muy barato, pudiendo incluso ser montado totalmente con componentes de chatarra.
FUNCIONAMIENTO
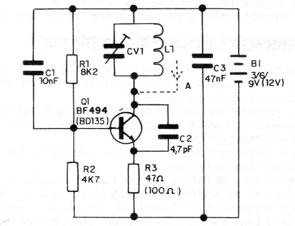
El diagrama completo del transmisor localizador se muestra en la figura 2.

Lo que tenemos es un simple oscilador de alta frecuencia, un transistor NPN de RF. La frecuencia de este oscilador está determinada por la bobina y el capacitor en paralelo. Este capacitor es ajustable, de modo que podemos elegir una frecuencia libre de la banda de FM para el funcionamiento del aparato.
De esta manera captamos la señal, en la forma de un "soplo" en un punto de la pantalla donde no existan estaciones funcionando.
Los resistores colocados en la base del transistor hacen su polarización, mientras que el capacitor Cl hace el desacoplamiento. El capacitor entre el emisor y el colector del transistor debe ser obligatoriamente cerámico y es responsable de la retroalimentación.
El alcance del aparato dependerá de la tensión en la alimentación. Si se utiliza una pequeña tensión, como por ejemplo dos pilas, el alcance será menor (entre 20 y 50 metros), pero la duración de las pilas será mayor.
Si utilizamos 4 pilas, tendremos mayor alcance, entre 50 y 80 metros, pero la duración de las pilas será menor.
Finalmente, con un resistor de emisor mayor, usando una batería de 9 V, el alcance puede superar los 100 metros, pero en compensación su durabilidad no va más allá de media hora, lo que debe ser tenido en cuenta en la aplicación.
MONTAJE
Para hacer el montaje utilizamos una placa de circuito impreso con la disposición de componentes mostrada en la figura 3.

La bobina L1 consta de 4 espiras de hilo esmaltado entre 18 y 22 sin forma de diámetro de 1 cm, y el trimmer puede tener cualquier valor máximo entre 20 y 50 pF.
Los capacitores deben ser todos cerámicos y los resistores de 1/8 W o mayores.
Para el transistor podemos utilizar el BF494, BF495 o cualquier transistor de RF de uso general si la tensión de alimentación está entre 3 y 6 V. Para 9 V será necesario usar el BD135, observando que en este caso la disposición de los terminales de emisor, colector y la base es diferente, como se muestra en la figura 4.

Con el uso de un BD135 con un radiador de calor y alimentando el circuito con 12 V, podemos instalarlo en un carro para seguirlo o localizarlo en caso de que, utilizando una antena de unos 60 cm, el alcance puede superar los 500 metros.
La antena, si hay espacio en el objeto para su instalación, es un pedazo de hilo encapado de 20 a 60 cm de longitud.
Esta antena debe colocarse preferiblemente en posición vertical, lejos de partes metálicas, o del contacto con la persona que transporte el objeto o en la que esté instalado. Si no es posible evitarlo, es mejor operar con menor alcance pero mayor estabilidad.
AJUSTES Y UTILIZACIÓN
Para ajustar el aparato, conecte en las proximidades una radio FM sintonizada en una frecuencia libre, es decir, fuera de la estación. A continuación, coloque las pilas en el soporte del transmisor o conecte su batería y ajuste el CV1 hasta que capte la señal más fuerte. Esta señal aparece en la forma de un soplo que tapa el ruido o el ronquido de fondo que existe cuando colocamos el receptor fuera de estación.
Puede que el lector capte la señal en más de un punto del ajuste. Debe elegir la posición en la que la señal es más fuerte, en la que alejarse con el receptor no desaparece pronto.
Para operar el transmisor con 12 V utilice la resistencia R3 de 100 ohmios y un radiador de calor en el transistor.
Si desea operar en el rango de VHF con un receptor apropiado entre 110 y 150 MHz, haga la bobina L1 con 2 o 3 espiras del mismo hilo y con el mismo diámetro.
Para utilizar el aparato, conecte la alimentación (colocando las pilas o la batería) y ocultar el transmisor en el lugar deseado.
A continuación, sólo monitorear la señal en el receptor. Movimiento del receptor en varias posiciones con su antena telescópica es posible determinar la dirección en la que la señal es más fuerte.
Para tener una recepción bien direccional con una radio portátil de FM se puede emplear una antena direccional como la mostrada en la figura 5.

Con esta antena podemos tener una indicación segura de la dirección de donde vienen las señales del transmisor y con eso lo localiza con más facilidad.
Semiconductores:
Q1 - BF494 o BD135 - transistores de RF - ver texto
Resistores: (1/8 W, 5%)
R1 - 8,2 K ohms
R2 - 4,7 K ohms
R3 - 47 ohms para alimentación de 3 a 6 V y 100 ohms para alimentación de 9 a 12 V
Capacitores:
C1 - 10 nF - cerámico
C2 - 4,7 pF - cerámico
C3 - 47 nF - cerámico
CV - trimmer común de 20 a 50 pF - ver texto
Varios:
B1 - 3 a 6 V - pilas; 9 V - batería; 12 V - batería
L1 - bobina - ver texto
Placa de circuito impreso, caja para montaje, hilos, soporte de pila o conector de batería, antena, etc.



