Este circuito produce el sonido de las sirenas de los vehículos de policía estadounidenses. El circuito tiene buena potencia de audio, pudiendo ser alimentado por tensiones de 9 a 12 V.
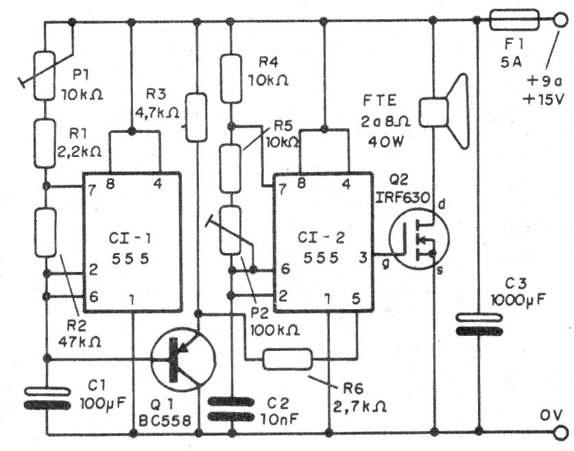
El circuito está formado por dos osciladores con los circuitos integrados 555, siendo uno responsable de la modulación y el otro por el tono.
Las señales de la modulación son controladas por un transistor para hacer variar el tono generado por el oscilador de tono.
La señal final es amplificada por un MOSFET de potencia, pero se pueden utilizar transistores bipolares como el TIP31, siempre que se añade en serie con la base un resistor de 1k.
En la figura 1 tenemos el diagrama completo de la sirena.
El montaje se realizará sobre la base de una placa de circuito impreso con el patrón que se muestra en la figura 2.
Los trimpots deben ajustarse para obtener el sonido deseado, compensando las variaciones de los valores de los componentes debidos a su tolerancia.
Los resistores son todos de 1/8 W y los capacitores electrolíticos para 16 V o más.
La alimentación puede ser hecha por batería o fuente, pero en el caso de la fuente ella debe tener por lo menos 2 A de corriente.
Lista de material
CI-1, CI-2 - 555 - circuitos integrados
Q1 - BC548 - transistores NPN de uso general
Q2 - IRF640 o cualquier MOSFET de potencia
FTE - 2 a 8 ohms x 10 cm o más grande - pesado
P1 - 10 k ohms - trimpot
P2 - 100 k ohms - trimpot
R1 - 2k2 ohms - resistor - rojo, rojo, rojo
R2 - 47 k ohms - resistor - amarillo, violeta, naranja
R3 - 4k7 ohms - resistor - amarillo, violeta, rojo
R4, R5 - 10 k ohms - resistores - marrón, negro, naranja
R6 - 2k7 ohms - resistor - rojo, violeta, rojo
C1 - 100 uF - electrolítico
C2 - 10 nF- cerámico o poliéster
C3 - 1000 uF - electrolítico
Varios:
Placa de circuito impreso, disipador de calor para el transistor, caja para montaje, hilos, soldadura, etc.





