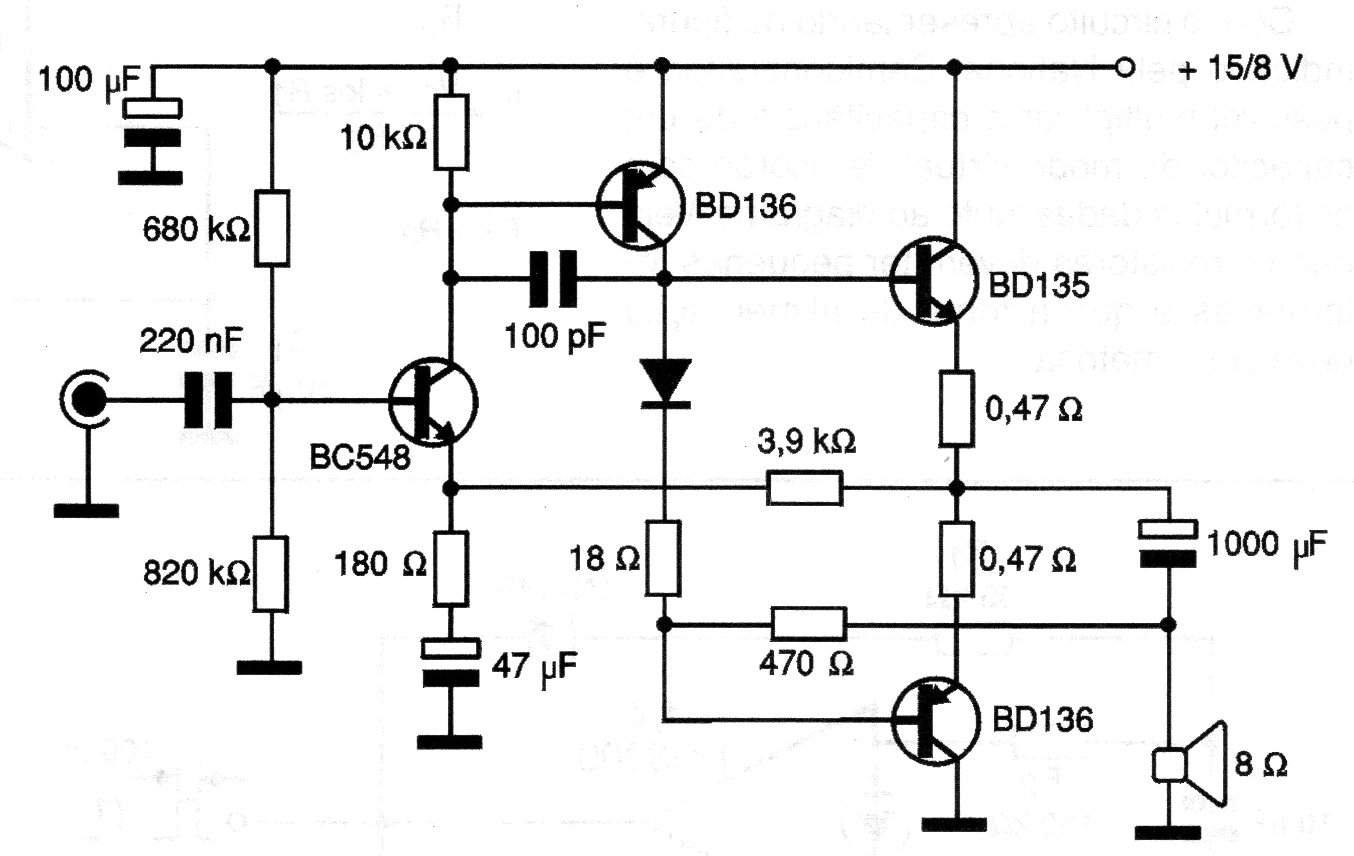
Este es un circuito antiguo, pero totalmente viable y que presenta una excelente calidad de sonido. Los transistores BD deben estar dotados de disipadores de calor y la fuente debe proporcionar al menos 2 A. La sensibilidad de entrada es de 300 mV. El diodo, que puede ser el 1N4148, debe montarse en contacto con el disipador de uno de los transistores.




