Una buena gama de aplicaciones actuales utiliza control de volumen digital. No sólo equipos de audio, sino también porteros electrónicos, intercomunicadores, sistemas de sonido ambiente, etc. Una ventaja de este tipo de circuito está en la posibilidad de colocar el control lejos de los circuitos amplificadores sin la necesidad de utilizar cables blindados. En este artículo, basado en el AN49.0, Application Note de Intersil (www.intersil.com), describimos este tipo de aplicación con base en el circuito integrado X9314, un potenciómetro digital logarítmico.
El circuito presentado utiliza dos pulsadores para hacer que la función aumente / disminuya (up / down) del control de volumen, sin la necesidad de utilizar cables blindados para la conexión de estos botones de control. Con eso, el control puede alejarse del circuito, lo que es una característica importante para muchos proyectos.
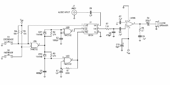
En la figura 1 tenemos entonces el circuito que controla el volumen de un amplificador de audio de baja potencia bastante conocido, el LM386, con alimentación de 5 V. Evidentemente, esta configuración vale para otros amplificadores de audio analógicos.
El 74HC132 consiste en cuatro disparadores de Schmitt que con algunos componentes adicionales forman el circuito anti-repique y de reloj que genera los pulsos de duración constante necesarios para la interfaz con el potenciómetro digital. Cuando los botones se presionan, el asidero formado por las puertas genera pulsos de intervalos que se aplican en la entrada apropiada del potenciómetro digital hace que actúe en un sentido u otro, aumentando o disminuyendo el volumen.
La tasa de aumento o disminución del volumen es determinada por la resistencia R1 que puede tener valores en el rango de 5 k ohms a 1 M ohms, según la aplicación. R2 y C2 retardan la acción del X9314 para garantizar que el pulso de incremento / decremento fue aceptado por el circuito.

El LM386, en esta configuración, produce una potencia de salida de audio de 250 mW con una alimentación de 5 V. En este circuito, el altavoz utilizado es de 4 ohmios. Con impedancia mayor, la potencia de salida será menor.
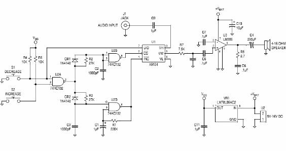
En la figura 2 tenemos un circuito equivalente utilizando un circuito integrado LM380, pero en este caso con alimentación de 12 V, proporcionando así una salida que llega a 1 W.

Conclusión
Este circuito muestra el modo de utilizar el potenciómetro digital X9314 en una aplicación de audio simple. Sin embargo, no es sólo en este tipo de aplicación en la que se puede utilizar el circuito integrado X9314. Una posibilidad interesante consiste en hacer su uso en controles de tono y en mezcla de señales de audio. Recordamos que el cable de señal de audio todavía debe tener los mismos cuidados en la implementación que en cualquier amplificador común. Deben ser cortos y blindados.



