LT3967 - Controlador de iluminación LED de Analog Devices
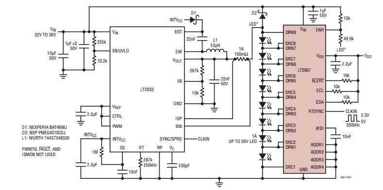
Analog Devices pone a disposición a través de Mouser Electronics el LT3967, un controlador para iluminación LED con 8 salidas independientes de 15 V con interruptores NMOS de 110 mOhm. El dispositivo controla tiras de LED con control de brillo de hasta 54 V.




