MAX77533 Regulador Buck de Alta Eficiência da Maxim
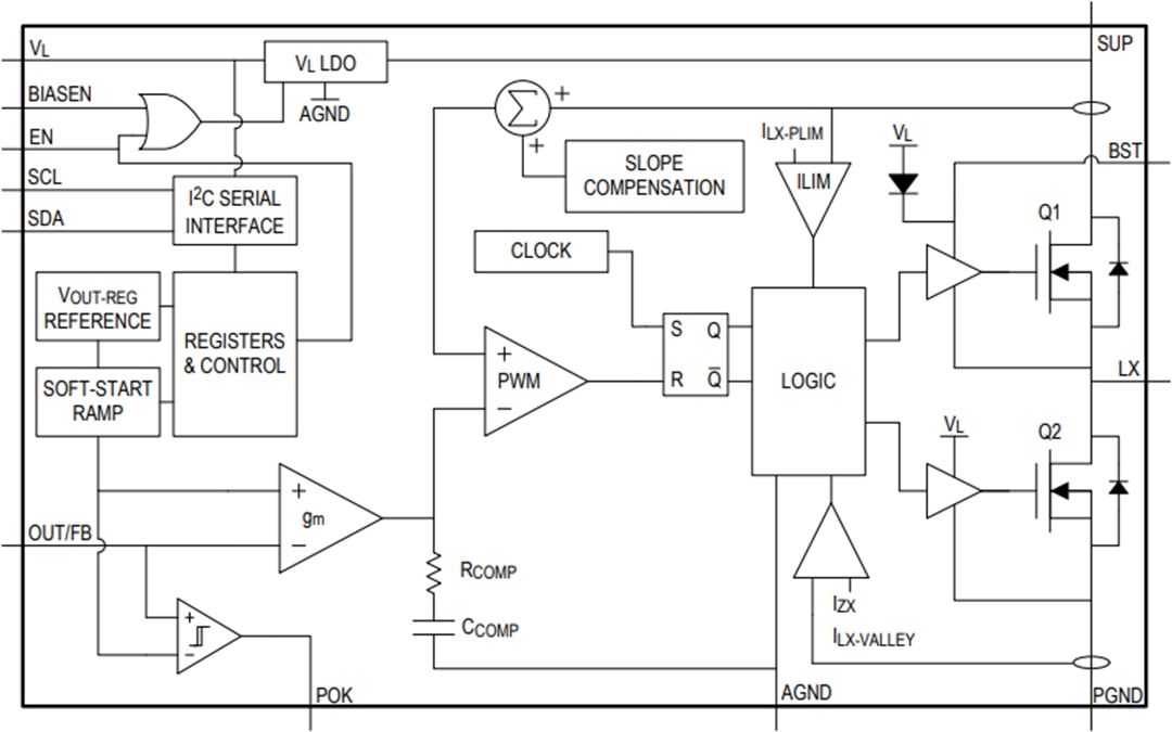
Maxim pone a disposición a través de Mouser Electronics este regulador buck (reductor) de alta eficiencia con un canal de 5 A y entradas de 3 a 14 V y salidas de diferentes tensiones que alcanzan una eficiencia del 99%. La frecuencia de conmutación puede ser de 1 MHz o 550 kHz.




