En el artículo sobre el lanzamiento de componentes COM777S en el enlace https://www.mouser.com/new/maxim-integrated/maxim-max38902-regulators/ para la compra en Mouser Electronics, se enfocan el regulador de tensión lineal con baja caída de tensión MAX3802 Maxim. Dada la utilidad de este componente en proyectos de sectores de alimentación de baja tensión (1,2 a 5 V) explorar más sus aplicaciones en este artículo.
Este artículo se basa en el datasheet del componente que se puede tener acceso en https://br.mouser.com/pdfdocs/MAX38902A.pdf .
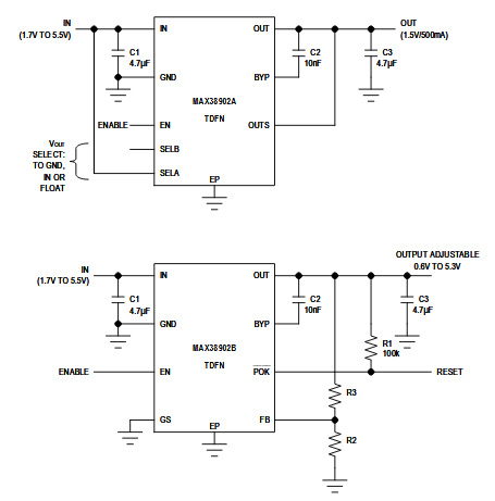
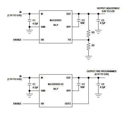
El regulador de tensión lineal MAX38902 que se puede obtener en versiones con sufijo A, B, C y D tiene un bajo nivel de ruido y puede proporcionar corrientes de 500 mA.
Las tensiones de entrada van de 1,7 V a 5,5 V y las tensiones de salida van de 0,6 V a 5,3 V.
El MAX38902 puede tener 4 configuraciones diferentes según el sufijo, que se muestran en las figuras abajo.


En la figura abajo tenemos las envolturas de acuerdo con el sufijo.

Las funciones de los pines de cada una de las cuatro versiones se dan en la tabla disponible en el datasheet. De la misma forma, pueden ser analizadas las tablas con los máximos y características eléctricas así como curvas de desempeño.
También encontramos en esta datasheet toda la información necesaria para el cálculo de los componentes externos en función de la aplicación.



