Cuando se piensa en utilizar un determinado componente para un proyecto comercial y es necesario hacer una evaluación correcta de sus características, la solución adoptada actualmente es la de emplear un módulo de evaluación. Es el caso del THS3491RGT de Texas Instruments que abordamos en este artículo, tomando como referencia el guiado usuario que se puede descargar en: http://www.ti.com/lit/ug/slou483/slou483.pdf
El módulo de evaluación THS3491RGT de Texas Instruments para el THS3491, un amplificador de alta velocidad, alta tensión y baja distorsión con retroalimentación de corriente se puede adquirir en Mouser Electronics en: https://www.mouser.com/ProductDetail/Texas-Instruments/THS3491RGTEVM?qs=YCa%2fAAYMW006tnfENWnGig%3d%3d .
Con él es posible partir para un buen proyecto usando este componente, y analizando su desempeño.
La configuración predeterminada del módulo (EVM) para el análisis se muestra en la figura 1.

En la guía del usuario tenemos entonces todos los procedimientos para evaluar las características como ganancia en la configuración no inversora, pérdidas de la tensión de salida además de informaciones para el diseño de la placa de circuito impreso.
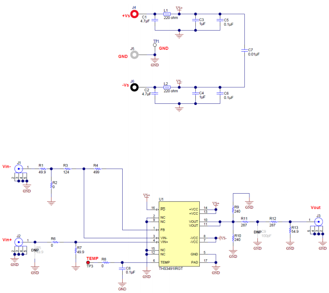
En la figura 2 tenemos el diagrama del módulo, observándose los dos sectores, de alimentación y del amplificador propiamente dicho.




