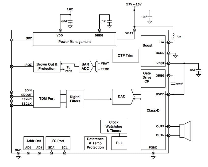
Amplificadores de clase D TAS2110 con entrada digital de Texas Instruments
Disponible en Mouser Electronics, que es el principal distribuidor de productos de Texas Instruments, estos amplificadores tienen salidas en carga de 6.1 W de 4 ohms y 5 W en 8 Ohms. La tensión de la batería varía de 2.7 a 5.5 V.



