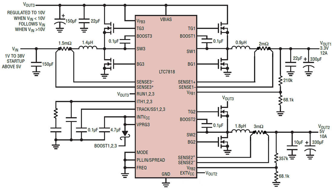
LTC7818 Controlador triple sincronizado de Analog Devices
Estos controladores con salida triple de Analog Devices, disponibles en Mouser Electronics, son del tipo DC / DC sincronizados con las salidas del controlador MOSFET. La frecuencia de conmutación alcanza los 3 MHz y la alimentación se puede suministrar con tensiones de 4,5 a 40 V. La corriente de reposo es de solo 14 uA.




