Este proyecto es de nuestro colaborador Sérgio Lima Correia habiendo sido hecho en la época en que él era todavía estudiante en 1987. Hoy, Sérgio es un exitoso empresario propietario de Sisgracom que es la empresa que mantiene los servidores del Instituto Newton C. Braga en Brasil, México y Estados Unidos.

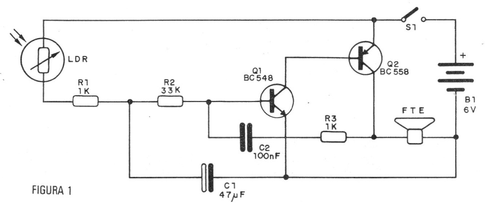
     El circuito de nuestro colaborador consiste en una simple sirena controlada por luz. Los condensadores determinan la variación y la frecuencia del sonido.

    El circuito es alimentado por 6 V, pero puede funcionar con mayor potencia cambiando Q2 por un BD136 dotado de pequeño disipador y alimentado por 9 o 12 V.

    En la figura 1 tenemos el diagrama completo.

 

Figura 1
Figura 1 | Clique na imagem para ampliar |

 

   

En la figura 2 tenemos su montaje usando un puente de terminales.

 

 

Figura 2
Figura 2 | Clique na imagem para ampliar |