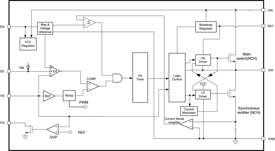
MP2332H Convertidor reductor de MPS
Monolithic Power Systems (MPS) pone a disposición a través de Mouser Electronics el MP2332H, un convertidor sincronizado reductor de 1,2 MHz para corrientes de hasta 2 A. El dispositivo puede funcionar con voltajes de entrada de 4,2 V a 18 V y tiene MOSFET internos.




