Después de montar algún aparato que debe ser alimentado por la red de energía, los lectores menos experimentados pueden sentir algún temor de corto o "explosión" al conectar, pues naturalmente algo puede haber salido mal ...
Por supuesto, esto representa un peligro, pues antes de que los fusibles de la entrada de energía de su casa abran o los disyuntores desarmen, puede haber la quema de componentes y hasta un buen susto por el "desbordamiento" que puede haber en estos casos.
Para los inseguros existe un montaje muy interesante que debe estar presente en la bancada.
Al conectar el aparato montado o sospechoso en ella, simplemente tenemos el encendido de una lámpara si algo incorrecto existe, y nada más grave sucede.
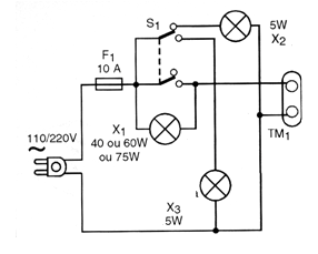
El aparato tiene tres lámparas que funcionan de la siguiente manera:
La primera, X1 que está en serie con la alimentación del aparato alimentado para limitar la corriente en caso de problemas.
Si al encender el aparato, esta lámpara se enciende con un brillo máximo, es una señal de peligro, ya que existe corto.
En este caso, no debemos accionar S1 para conexión directa a la red.
Debemos antes reexaminar el montaje.
X2 avisa que el aparato está a prueba de la conexión con la carga en serie y que se enciende si hay problemas.
X3 avisa que la conexión es directa, es decir, sin X1 en serie, y que no debemos usar el aparato con un montaje que tengamos dudas, sin antes actuar sobre S1 para encender la luz verde.
El aparato está indicado para la prueba de equipos con potencias de hasta, unos 100 watts.
Con los aparatos de mayor potencia, aunque buenos, la lámpara X1 se encender con un brillo menor de lo normal.
Entonces, si la lámpara X1 se enciende más débil que la normal, significa que el aparato no está en corto.
En la figura 1 tenemos el diagrama completo de este aparato.

En la figura 2 tenemos la disposición de los componentes que se pueden fijar en una caja de madera o plástico de dimensiones apropiadas.

La lámpara X1 puede ser de 60 o 75 vatios según la red local mientras que X2 y X3 son lámparas de 5 W verde y rojo, o bien un poco más grandes de 15 o 25 vatios.
El fusible debe instalarse en un soporte adecuado y la toma para conectar el aparato a prueba es común.
La llave S1 es del tipo de 2 polos x 2 posiciones (HH o reversible).
Para utilizar el aparato proceda del siguiente modo: enchúfelo en la toma de corriente y coloque S1 en la posición en la que la luz verde se enciende.
Conecte entonces a la salida el aparato sospechoso o que desee experimentar y conéctelo.
Si la lámpara X1 se enciende con un brillo máximo, es la señal que hay corto.
Apague el aparato y compruebe. Si se enciende con un brillo menor de lo normal, entonces el aparato puede ser alimentado directamente por la red de energía, no hay peligro de corto.
Si la lámpara X1 no se enciende, el circuito alimentado puede estar abierto o bien es de consumo muy bajo.
Si el aparato está bien (X1 no se enciende con brillo máximo), pase S1 a la posición en la que se enciende la luz roja para que reciba la alimentación normal.
LISTA DE MATERIAL
X1 - Lámpara común de 40 a 75 watts, según la red local
X2, X3 - Lámparas de 5 watts según la red local - roja y verde
S1 - Llave de 2 polos x 2 posiciones
TM1 - Toma
F1 - 10 A - fusible común
Varios: cable de alimentación soporte de fusible, sockets para las lámparas, caja para montaje, hilos, soldadura, etc.



