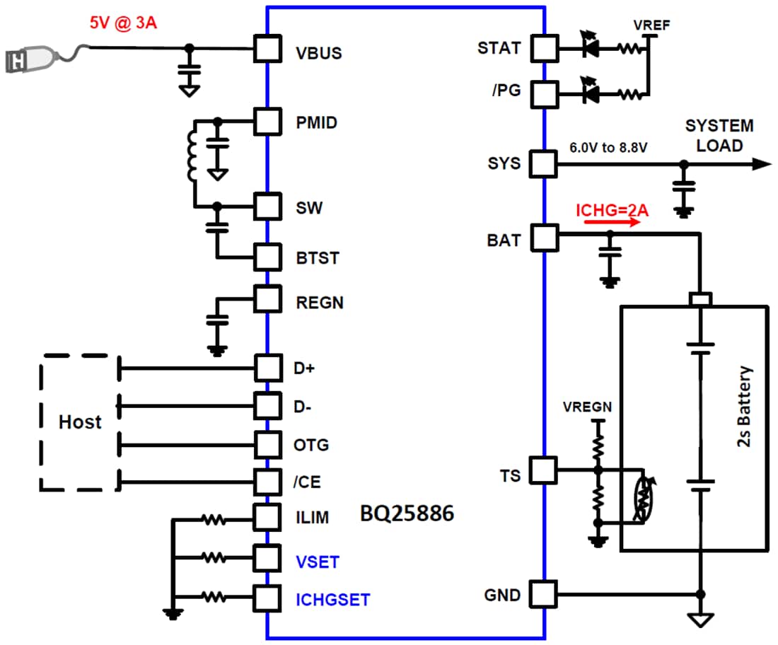
Texas Instruments distribuye sus productos a través de Mouser Electronics y, entre ellos, el BQ25886, un cargador de batería de modo boost de alta eficiencia para 2A a 1.5 MHz. La eficiencia de carga con el adaptador de 5V alcanza el 93.4% optimizado para puerto USB y 2 baterías Li-Ion. El dispositivo también admite tensiones de entrada de 4.3 a 6.2 V con una tensión absoluto máxima de 20 V. Por seguridad, se detecta la temperatura de la batería cargada.




